QQ登录

只需一步,快速开始

登录 | 注册 | 找回密码

三维网

 找回密码
 注册

QQ登录

只需一步,快速开始

展开

通知     

goto3d 说: 在线网校重磅上线MC2022&Inventor2022全新课程,虞为民老师、大表哥同事精彩讲解,快去围观!
2021-06-25
查看: 3979|回复: 30
收起左侧

[求助] 这个图该如何画?请高手解答,谢谢!

[复制链接]
发表于 2010-11-12 09:44:06 | 显示全部楼层 |阅读模式 来自: 中国广东佛山

马上注册,结识高手,享用更多资源,轻松玩转三维网社区。

您需要 登录 才可以下载或查看,没有帐号?注册

x
本帖最后由 方森凯 于 2010-11-12 10:02 编辑 * g9 M# p% H0 n0 D% R6 d; ?. s

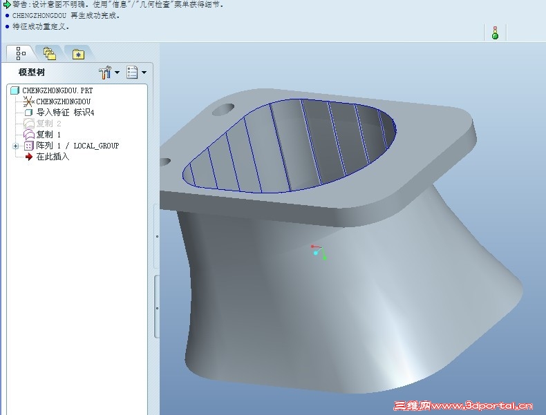
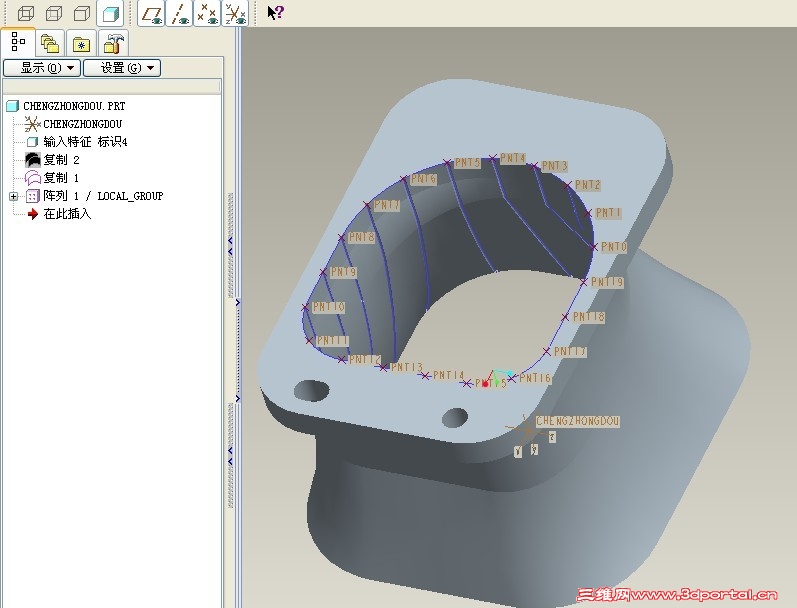
& p) r/ }, J& Y9 p6 U. l. \这图如何画出来,在里面切除材料,使得内腔像有一排齿一样。在零件图中我已经画了一条了,整个内腔都是这样的,图片中我只懂得在下部分画,上部分的期待高手解决,谢谢!我的邮箱是374717162@qq.com.
chengzhongdou.jpg
chengzhongdou1.jpg

chengzhongdou.prt.rar

659.38 KB, 下载次数: 96

发表于 2010-11-12 09:48:53 | 显示全部楼层 来自: 中国湖南株洲
不明白楼主的意思。是不是说 在你的part 内部都画上你已经存在的那种缝?
 楼主| 发表于 2010-11-12 09:50:52 | 显示全部楼层 来自: 中国广东佛山
2# itellu 是的!
发表于 2010-11-12 13:56:26 | 显示全部楼层 来自: 中国山东青岛
不知道那位高手给阵列出来了 ? 我的方法是先旋转一个面 然后阵列面 然后草绘 投影 再阵列投影.然后扫描切口 然后参照阵列切口.可为什么到阵列切口的时候说缺少参照特征?弄了半天没弄明白怎么回事.静待中
发表于 2010-11-12 16:07:16 | 显示全部楼层 来自: 中国浙江宁波
1、先将内腔表面复制一个平面5 i4 ?- V- [7 q, }
2、然后做合适的平面阵列: j% |" W% T- L2 ?' y
3、将这些平面与刚才复制的那个平面交截,得到一条条交截线- [5 V, f; T" m7 E7 I2 h1 Z* @( ^2 s
4、利用这些交截线去处材料。
1 {* u. U8 E) G$ T! y+ E8 c
( x" E$ S$ j: C; }这个方法比较费力气,去处材料要分别进行。不过内表面太不规则,我没有其他的办法。: h% x, z/ g  W8 ?. K5 ?4 e

' ]3 G6 b( D& O1 P5 ]不知道楼下还有没有简单的方法?
, ^7 `) H, {7 R6 N+ M
( B. Q$ g# U# p) m- G* P 未标题-1.jpg
, t+ E4 |" X3 @' \( y/ h# ^3 v chengzhongdou.prt.rar (549.11 KB, 下载次数: 3)
发表于 2010-11-13 01:33:00 | 显示全部楼层 来自: 中国山东青岛
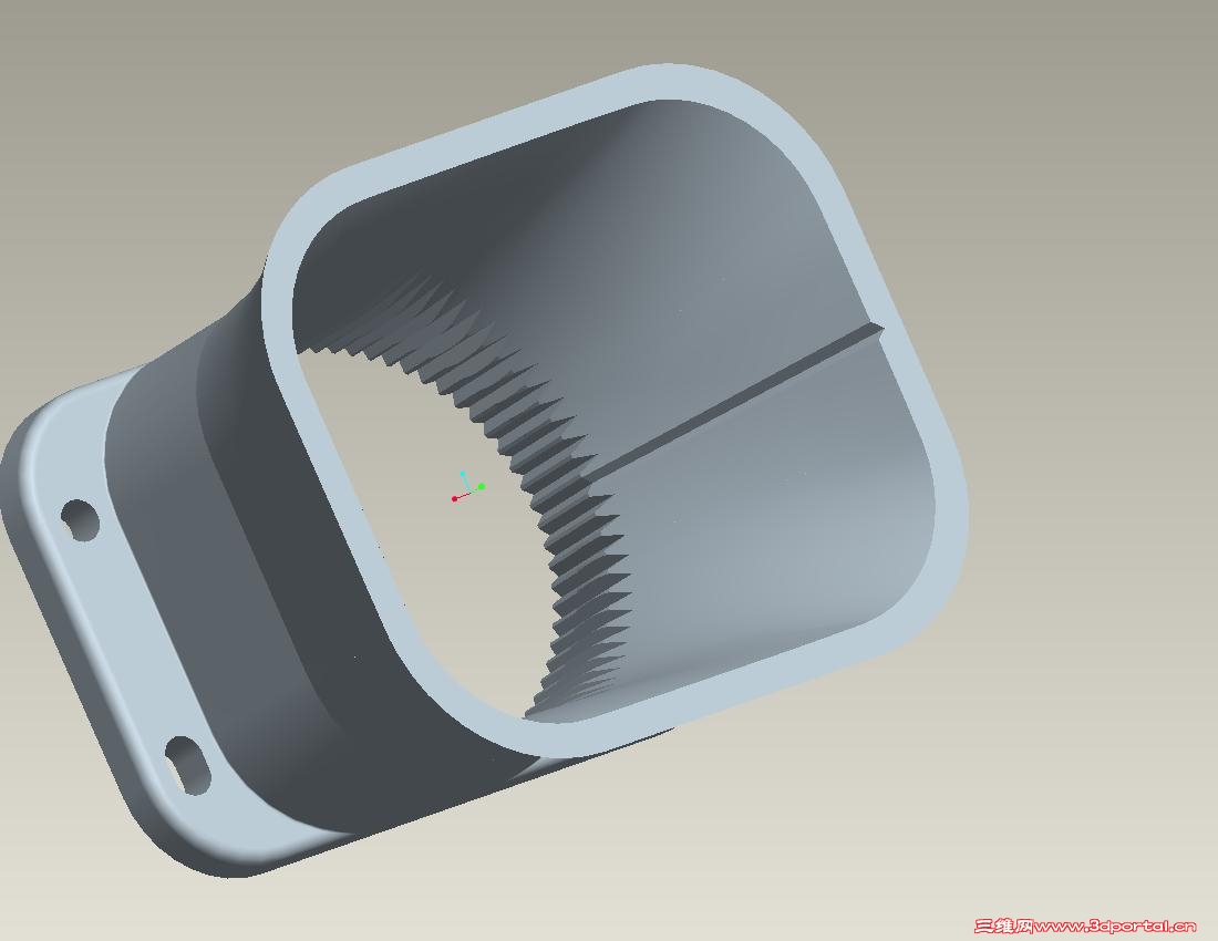
不知道问题出在什么地方.汗..楼上的  按你的方法估计要费上一段时间了.肯定得阵列了 为什么阵列会出现这种现象? 1.jpg 阵列再生成功 可只有一个方向生成了 另个方向没有
发表于 2010-11-13 18:11:43 | 显示全部楼层 来自: 中国湖南衡阳
明天上班、、帮你画下、、
9 u* p: i* \% E$ L先说下、是压铸件、还是机加件得根据工艺来画、
 楼主| 发表于 2010-11-13 20:40:09 | 显示全部楼层 来自: 中国广东佛山
7# wod861210
9 ^- D8 G3 d, E2 o是压铸件来的,这个零件本身的材料是PC,麻烦你了,谢谢!
发表于 2010-11-14 10:29:22 | 显示全部楼层 来自: 中国广东中山
实在没时间、忙的很、帮你阵列了一个、截面自己调、、、
未命名.jpg

chengzhongdou.prt.rar

925 KB, 下载次数: 28

 楼主| 发表于 2010-11-14 11:32:03 | 显示全部楼层 来自: 中国广东佛山
9# wod861210
, t2 B. b  [# L+ u8 R期待看看你的画法,但我的wf4.0打不开啊,怎么办?
发表于 2010-11-14 11:48:22 | 显示全部楼层 来自: 中国广东中山
搞个3.0的给你、、、、
 楼主| 发表于 2010-11-14 12:11:48 | 显示全部楼层 来自: 中国广东佛山
11# wod861210
, m4 _9 v3 u) Z" f/ e# D太感谢你了!
发表于 2010-11-14 12:56:04 | 显示全部楼层 来自: 中国重庆
1、先以过中心的两个基础平面生成中心线;7 G4 h, t. T1 G$ E, ~/ W  `+ m
2、过中心线和两基础平面的任意一个用角度方式生成一个新平面;
- c* r/ ]& ]- M. d3、平面和零件内侧面相交得一条交线;: X, Y4 \; W9 ?$ w
4、以交线进行扫描切除(可变扫);
  ?3 X! T! }# X0 ^5、将以上4个步骤合并成一个组,然后再演轴线阵列组,阵列变量点生成新平面的角度,然后输入角度阵列。5 q( N$ P, H1 J+ Q
希望能行。
发表于 2010-11-14 12:57:27 | 显示全部楼层 来自: 中国广东中山
自己参考、、、、、、、、、、、、、、、、、、、、、( a; b- Z/ H; T" m
扫描截面有点困难、、、
- I" W1 C) j* _. w, x$ m. I8 M* X- d用变截面扫描,轨迹不是相切的,不行、、: O' S1 B+ X0 J1 ]/ ^0 B
用切除扫描、截面的水平位置不变、、也不行、、我是画圆、所以可以、、、、
# R/ P0 X4 t- f9 ^2 W只能用边界、、但耗时间、、就不画了、、给你个提示
未命名.jpg

123.prt.rar

856.03 KB, 下载次数: 43

 楼主| 发表于 2010-11-14 13:25:16 | 显示全部楼层 来自: 中国广东茂名
14# wod861210 ' Z& D1 G/ U) t+ |
好的,我自己看看,谢谢你!
发表于 2010-11-14 13:58:04 | 显示全部楼层 来自: 中国山东青岛
13# liuyouzhon     VSS 轨迹不相切 不行的 不用试的.
发表于 2010-11-14 14:52:29 | 显示全部楼层 来自: 中国山东青岛
弄不明白 扫描切口 为什么不行?你做的用面相交 产生连和投影道理是一样的. 将投影阵列后切削用参照阵列为什么就不行那?
8 b2 A1 L/ w+ z4 c$ Q   还有您说的这句话 是什么意思?“用切除扫描、截面的水平位置不变、、也不行、、我是画圆、所以可以、、、、”小弟理解不了
! k/ |% x8 k7 Q$ O# w& b 实体的上下两个顶面已经是平的(已经拉伸切削过了).
发表于 2010-11-14 17:28:16 | 显示全部楼层 来自: 中国广东中山
弄不明白 扫描切口 为什么不行?你做的用面相交 产生连和投影道理是一样的. 将投影阵列后切削用参照阵列为什么就不行那?
7 H4 V+ \/ ?6 x# M9 E8 B3 A' G$ @- ^; y   还有您说的这句话 是什么意思?“用切除扫描、截面的水平位置不变、、也不行、、我是画圆 ...
: n3 Y+ O8 Q$ j- J+ {Q初行者Q 发表于 2010-11-14 14:52 http://www.3dportal.cn/discuz/images/common/back.gif
看来是我理解错误了、2个扫描可以达到一样效果、、截面都会跟着阵列变、、、0 f# E% {8 G$ }4 B$ V
有时间好好推敲一下、、、、
未命名.jpg

123456.prt.rar

202.28 KB, 下载次数: 20

头像被屏蔽
发表于 2010-11-16 15:23:19 | 显示全部楼层 来自: 中国浙江台州
提示: 作者被禁止或删除 内容自动屏蔽
发表于 2010-11-16 17:26:33 | 显示全部楼层 来自: 中国广东中山
阵列出来了、、、、、、、、、、、、、、、、、、、、. @1 x4 W7 q: O6 ?: s" O
头都想大了
未命名.jpg

12333.prt.rar

856.64 KB, 下载次数: 12

 楼主| 发表于 2010-11-16 19:06:38 | 显示全部楼层 来自: 中国广东佛山
20# wod861210
/ L$ c+ p8 P7 B: y! _! `辛苦了,但是怎么还是用5.0画,还是看不到!
发表于 2010-11-16 22:07:00 | 显示全部楼层 来自: 中国广东珠海
明天给你3、0吧、、、
发表于 2010-11-16 22:23:59 | 显示全部楼层 来自: 中国湖北黄石
沿沿面阵列...
  K+ h# \$ a& b; m' n1 n1 S2 G没有问题。
发表于 2010-11-17 11:10:14 | 显示全部楼层 来自: 中国广东中山
本帖最后由 wod861210 于 2010-11-17 11:11 编辑
9 R/ _, _0 [. s! t& S% i* j4 t. `6 g/ B9 B  v7 Y
3.0来了、、、、、、、、、、、、、、、、、
未命名.jpg

11111111111111.prt.rar

1.31 MB, 下载次数: 36

发表于 2010-11-19 08:09:08 | 显示全部楼层 来自: 中国浙江宁波
楼上几位,辛苦了。$ ]( x2 ]. `" Y+ J) r: B, P' |+ v
我阵列了一下,交截线都可以出来,切口只出现2条,不知道什么原因?是扫描线选取的原因?还是其他的什么原因?继续研究。。。。。。
发表回复
您需要登录后才可以回帖 登录 | 注册

本版积分规则


Licensed Copyright © 2016-2020 http://www.3dportal.cn/ All Rights Reserved 京 ICP备13008828号

小黑屋|手机版|Archiver|三维网 ( 京ICP备2023026364号-1 )

快速回复 返回顶部 返回列表