QQ登录

只需一步,快速开始

登录 | 注册 | 找回密码

三维网

 找回密码
 注册

QQ登录

只需一步,快速开始

展开

通知     

查看: 3678|回复: 9
收起左侧

[已解决] 请问一下大家UG里面能不能做倒勾面的加工

[复制链接]
发表于 2010-11-19 16:29:29 | 显示全部楼层 |阅读模式 来自: 中国浙江温州

马上注册,结识高手,享用更多资源,轻松玩转三维网社区。

您需要 登录 才可以下载或查看,没有帐号?注册

x
请问一下大家UG里面能不能做倒勾面的加工.PM里面看到别人做起来了。
1.JPG
发表于 2010-11-19 17:40:31 | 显示全部楼层 来自: 中国上海
absoultly 可以的!呵呵!
+ v+ h( Z' `+ W% A  R0 p- x8 aFixed coutour,而不是Zlevel!
发表于 2010-11-19 18:34:38 | 显示全部楼层 来自: 中国四川成都
当然可以,如果这个都不能做,那UG还怎么混.) @+ I4 z0 F" Q4 d
用多轴铣,强制刀轴.
 楼主| 发表于 2010-11-20 08:40:06 | 显示全部楼层 来自: 中国浙江温州
我把附件上传上来。老师们帮下忙 做下啊。

model1.rar

8.82 KB, 下载次数: 12

发表于 2010-11-20 09:45:33 | 显示全部楼层 来自: 中国广东深圳
没试过····
发表于 2010-11-21 22:29:38 | 显示全部楼层 来自: 中国江苏苏州
当然可以,如果这个都不能做,那UG还怎么混
发表于 2010-11-24 10:14:45 | 显示全部楼层 来自: 中国广东深圳
本帖最后由 cddgood 于 2010-11-24 10:16 编辑 ! E" m7 \" q5 t" B6 D7 w
" v! U; o" A( \! l8 N
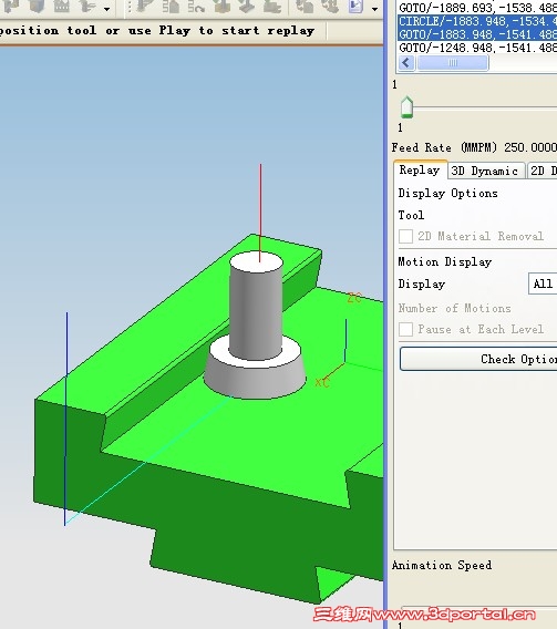
可以用鼓形刀来做,不过一般不推荐用这种,最好用燕尾刀
1.jpg
2.jpg

model1_igs.rar

71.9 KB, 下载次数: 32

评分

参与人数 1三维币 +5 收起 理由
otnt + 5 应助

查看全部评分

发表于 2010-11-24 11:43:03 | 显示全部楼层 来自: 中国广东深圳
本帖最后由 cddgood 于 2010-11-24 11:47 编辑
+ ?3 S7 {- x7 Z1 z* v# l
. M  }$ p, K# r' x6 a  Y- ?# d再来一个用燕尾刀做的
1.jpg
2.jpg
3.jpg

评分

参与人数 1三维币 +5 收起 理由
otnt + 5 应助

查看全部评分

 楼主| 发表于 2011-1-4 08:00:55 | 显示全部楼层 来自: 中国浙江温州
8# cddgood 谢谢你。
发表于 2011-10-21 14:28:28 | 显示全部楼层 来自: 中国重庆
感谢CDDGOOD,终于在这里找到高手啦。倒勾搞定
发表回复
您需要登录后才可以回帖 登录 | 注册

本版积分规则


Licensed Copyright © 2016-2020 http://www.3dportal.cn/ All Rights Reserved 京 ICP备13008828号

小黑屋|手机版|Archiver|三维网 ( 京ICP备2023026364号-1 )

快速回复 返回顶部 返回列表