QQ登录

只需一步,快速开始

登录 | 注册 | 找回密码

三维网

 找回密码
 注册

QQ登录

只需一步,快速开始

展开

通知     

查看: 2550|回复: 18
收起左侧

[求助] 帮分析下这原理图怎么没压力

[复制链接]
发表于 2010-11-30 09:05:11 | 显示全部楼层 |阅读模式 来自: 中国新疆乌鲁木齐

马上注册,结识高手,享用更多资源,轻松玩转三维网社区。

您需要 登录 才可以下载或查看,没有帐号?注册

x
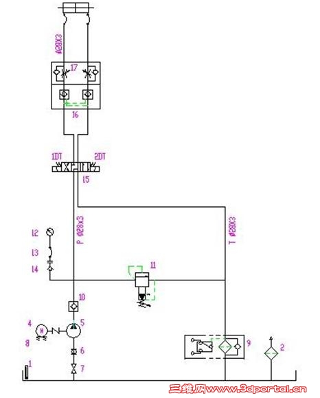
各位大侠 帮分析下这原理图怎么没压力
T0054.12.05.00.JPG
发表于 2010-11-30 10:12:07 | 显示全部楼层 来自: 中国辽宁本溪
帮楼主重贴一下。
7 e8 Q1 D/ \+ z* G1 q; g. o具体说一下,在什么情况下没压力?
没压力?.JPG
发表于 2010-11-30 10:31:03 | 显示全部楼层 来自: 中国四川成都
溢流阀11是电磁溢流阀吗?换向阀15的中位机能应改“Y”型较合理。
1 O! t' W( m2 V0 `; l+ H图示换向阀15在中位时压力表所显压力应很低,仅为过滤器的回油阻力。
发表于 2010-11-30 10:33:46 | 显示全部楼层 来自: 中国江苏南京
这张图问题很大。油没法回
发表于 2010-11-30 10:45:38 | 显示全部楼层 来自: 中国辽宁阜新
本帖最后由 engineerlw 于 2010-11-30 10:47 编辑
2 j. }  l/ S/ M+ X: Z
2 j! y1 a- ~$ N: @- z0 \可能你是在中位起压,肯定不起压,都回油了。电磁铁得电后才可起压
发表于 2010-11-30 11:22:41 | 显示全部楼层 来自: 中国山东济南
本帖最后由 csuce 于 2010-11-30 11:27 编辑 / X7 z2 ^7 F9 h- h- r. D

" e4 ?# r5 O, I  o% G+ W在中位的时候,油通过M型阀芯直接回油了,一般是没压力的,除非管子过长或堵塞造成背压过大。像三楼说的,建议溢流阀11改为电磁溢流阀,换向阀15的中位机能应改“Y”型,这样就不需要M型阀芯卸荷,并可以防止M型在回油油路阻塞或者中位时积压造成液压锁开启的现象,当然在滑阀阀芯以及管路较短情况下基本不会发生液压锁失效的情况。
发表于 2010-11-30 11:53:01 | 显示全部楼层 来自: 中国广东汕尾
什么情况没压力
发表于 2010-11-30 14:14:13 | 显示全部楼层 来自: 中国河南郑州
楼主情况没说清楚啊
发表于 2010-11-30 14:49:56 | 显示全部楼层 来自: 中国上海
不知道楼主是要解决问题还是要找错,换向阀中位考虑换成H型的如何8 S* \& m2 F8 ?% S7 `: e$ Y
如果是实际问题,先确定溢流阀非全松状态,在看溢流阀是否有卡滞,反复旋转螺杆,看有没有帮助。
发表于 2010-11-30 18:33:22 | 显示全部楼层 来自: 中国辽宁沈阳
楼主所说没有压,是什么状态下,何处没有压力?$ y7 J: `, v. r8 U
若是指图示中位机能位置,双作用缸是处于定位保压状态,左右都不能动,这是正常的。阀换向,缸就应该有同向移动。# B1 Y3 N6 M7 B6 h" w
如果,是指图示压力表显示无压,而阀换向,缸也无动作的话,那就应该是单向阀堵死了,或者是泵有问题了。
 楼主| 发表于 2010-12-3 23:36:01 | 显示全部楼层 来自: 中国新疆乌鲁木齐
对不起 这几天没能上网。 其实其原理是没有问题的 开始溢流阀是没有压力的 否则泵就是带压启动 是不行的 所以用的是 M机能 工作时换向再调整溢流阀压力 最后解决是把 单向阀的弹簧弹力加大 就好了 谢谢大家了
发表于 2010-12-4 10:11:17 | 显示全部楼层 来自: 中国江苏无锡
对不起 这几天没能上网。 其实其原理是没有问题的 开始溢流阀是没有压力的 否则泵就是带压启动 是不行的 所以用的是 M机能 工作时换向再调整溢流阀压力 最后解决是把 单向阀的弹簧弹力加大 就好了 谢谢大家了
* J# e' s; X( b( @zhongjianguo 发表于 2010-12-3 23:36 http://www.3dportal.cn/discuz/images/common/back.gif

$ l9 K+ e( f/ T" x# I工作的时候再调整是什么个做法,换向了以后再调高压力吗?
 楼主| 发表于 2010-12-4 11:47:28 | 显示全部楼层 来自: 中国新疆乌鲁木齐
是的
发表于 2010-12-4 21:43:25 | 显示全部楼层 来自: 中国山东滨州
跟哪个单向阀的弹簧有关?能影响系统压力,是不是溢流阀?
发表于 2010-12-5 08:49:21 | 显示全部楼层 来自: 中国辽宁
1# zhongjianguo
. `& V8 D2 K  p' V$ A+ R换向阀不换向起不了压,中位卸荷。
发表于 2010-12-8 22:55:41 | 显示全部楼层 来自: 中国广西柳州
1、换向阀中位机能直接卸荷的,除非插头得电换工作位时才能建立压力
  g" V# _) {& a: \5 q2、如果换向阀已经得电工作仍未建立压力,检查下泵出口溢流阀是否未调好导致直接卸荷
发表于 2010-12-13 10:07:58 | 显示全部楼层 来自: 中国四川成都
这个图中位肯定没压力哟,油直接经回油过滤器回油箱了啊
发表于 2011-1-3 19:38:25 | 显示全部楼层 来自: 中国广东湛江
你这原理图都有问题
发表于 2011-1-7 14:08:59 | 显示全部楼层 来自: 美国
简单讲就是要在设计的时候注意带卸菏技能的阀,如果是先导式样的,要保证开始能有足够的先导压力.这也是为什么他加大弹簧就好的原因
发表回复
您需要登录后才可以回帖 登录 | 注册

本版积分规则


Licensed Copyright © 2016-2020 http://www.3dportal.cn/ All Rights Reserved 京 ICP备13008828号

小黑屋|手机版|Archiver|三维网 ( 京ICP备2023026364号-1 )

快速回复 返回顶部 返回列表