QQ登录

只需一步,快速开始

登录 | 注册 | 找回密码

三维网

 找回密码
 注册

QQ登录

只需一步,快速开始

展开

通知     

全站
6天前
查看: 1545|回复: 2
收起左侧

[求助] 如何旋转已知平面作为基准面

[复制链接]
发表于 2010-12-2 18:40:11 | 显示全部楼层 |阅读模式 来自: 中国广东佛山

马上注册,结识高手,享用更多资源,轻松玩转三维网社区。

您需要 登录 才可以下载或查看,没有帐号?注册

x
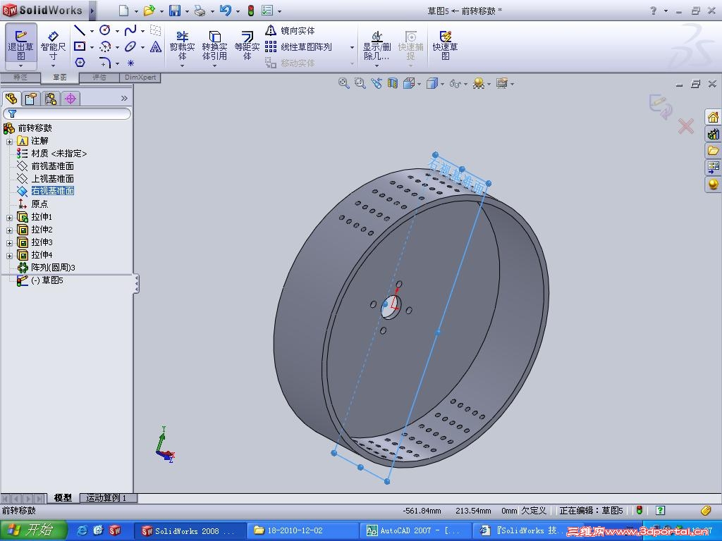
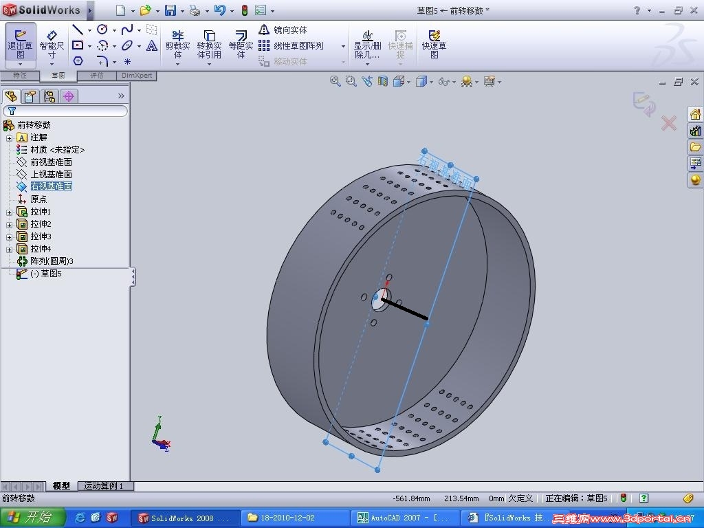
如图,我想生成右视图以中心轴线为旋转38.5度的新基准面,不知道是用怎样生成呢?$ {. A- j& O: D0 e: b

5 y9 z1 V. A! G# l
8 _  b1 w: e- ^ 1.JPG
发表于 2010-12-2 18:50:27 | 显示全部楼层 来自: 中国浙江金华
要先画一根基准轴,要怎么转就怎么画。如图先画基准轴,再以这根轴添加基准面,此时就会有转动角度选项。
10120218404340018dffd9c0d0.jpg
发表于 2010-12-3 16:13:16 | 显示全部楼层 来自: 中国广东深圳
先用右视图和上试图创建基准轴,然后用基准轴和右视图创建你所需的基准面
发表回复
您需要登录后才可以回帖 登录 | 注册

本版积分规则


Licensed Copyright © 2016-2020 http://www.3dportal.cn/ All Rights Reserved 京 ICP备13008828号

小黑屋|手机版|Archiver|三维网 ( 京ICP备2023026364号-1 )

快速回复 返回顶部 返回列表