QQ登录

只需一步,快速开始

登录 | 注册 | 找回密码

三维网

 找回密码
 注册

QQ登录

只需一步,快速开始

展开

通知     

查看: 5621|回复: 18
收起左侧

[求助] 求解旋转阶梯随行阵列画法?

[复制链接]
发表于 2010-12-5 00:41:00 | 显示全部楼层 |阅读模式 来自: 中国浙江杭州

马上注册,结识高手,享用更多资源,轻松玩转三维网社区。

您需要 登录 才可以下载或查看,没有帐号?注册

x
练习十四.jpg
发表于 2010-12-5 09:21:56 | 显示全部楼层 来自: 中国湖南永州
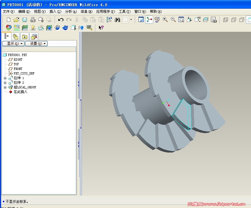
不知楼主是不是要这样的   我是用proe4.0画的
楼梯.jpg

louti.prt.zip

241.06 KB, 下载次数: 30

发表于 2010-12-5 09:39:34 | 显示全部楼层 来自: 中国湖南永州
我晕···  SW   我看错了   不好意思。。
发表于 2010-12-5 10:40:27 | 显示全部楼层 来自: 中国天津
用包覆工具
发表于 2010-12-5 14:10:57 | 显示全部楼层 来自: 新西兰
我尝试了好几种不同的方法,都不算完美,# {1 W5 Q# W, I0 z9 o$ l# Q; u
把最後觉得还过的去的示意图贴上,因小弟制作并不完美,
# `# l0 i1 i0 n2 }7 k( a" ]因此未附上文件,请见谅!
1 m) k& P( P* a% J; u! l- A# Q9 m如果找到正解,我会贴上来。如果有人有更简便的方法,请不吝指教。
6 v5 F4 F" _# C" N9 o  }; ?7 q" J, B3 o8 _) m* d8 q9 l/ w$ e% E
Top View
# `2 l$ q8 i: @ Top View.png
  p# P  [, d9 z7 V1 `) T0 j# s( l+ Y1 C$ \
Front View
! O! v. W3 U( \ Front View.png # a  O" [4 N! b( d0 l4 }
0 J1 _: _/ F3 S* p! R  i+ w
Side View8 p9 u5 g* Y$ m
Side View.png ( j+ d$ E2 l  U

7 K. n( ~( S9 E6 n0 dIsometric View
# I* n- I  a: @7 m Isometric View.png
发表于 2010-12-6 07:44:01 | 显示全部楼层 来自: 新西兰
终于找出了最简便的方法画出旋转阶梯,
7 Z- e! o6 x( {. {, }$ f3 G; K' ]2 t
只用了两个特征3 [( s4 U) B7 I* m/ ?: x/ W3 m' x

2 \! Z9 F  @/ W% X. o2 { Part1.png 2 X, M* ]9 n& h8 ?3 C$ h* Y

! O! G' Z* B  iThe file Part1.rar (121.5 KB, 下载次数: 150)
发表于 2010-12-6 08:58:10 | 显示全部楼层 来自: 中国广东惠州
標準的隨行陣列画旋轉梯- L0 W: P, l7 P7 v( Y3 G* r
zn1.jpg % Y3 |9 S% V+ o1 M
zn2.jpg
( c4 g% q# \6 z* r! L3 B0 Z zn3.jpg ( j9 y' B0 L0 k6 \1 Y. B4 G2 U
【例1-2】旋转楼梯.rar (95.12 KB, 下载次数: 193)
发表于 2010-12-6 14:55:05 | 显示全部楼层 来自: 中国河北石家庄
7# danilso % s7 ^' g+ X# k& v2 S, i

$ H8 n$ m, z* Q
1 l: r, J4 \) V6 z: n8 M0 y能给说下那草图都有什么用不啊
发表于 2012-11-13 12:47:55 | 显示全部楼层 来自: 中国山东
太牛叉了亲,我会画了!
发表于 2012-11-13 14:08:43 | 显示全部楼层 来自: 中国山东
如果在此基础上,再要求楼梯外侧相对里侧有一个60度的升角该怎么画?
发表于 2012-12-21 12:21:40 | 显示全部楼层 来自: 中国浙江温州
这个模型看了好久(很高深),请danilso详细的讲一下草图构思和各个尺寸的意义!8 g- m3 j( `* c. J9 i- M# p9 J
发表于 2012-12-21 12:50:23 | 显示全部楼层 来自: 中国江西南昌
划不来  需学习楼上 的
发表于 2012-12-21 13:54:32 | 显示全部楼层 来自: 中国广东深圳
学习了,为什么草图绘制后出现问题呢?
3 c* H9 A, d! F0 v$ F! x! R6 c
发表于 2012-12-21 16:03:47 | 显示全部楼层 来自: 越南
ggyy229 发表于 2010-12-6 07:44 static/image/common/back.gif+ ]6 e0 y/ t) J: B  A( z
终于找出了最简便的方法画出旋转阶梯,/ h: H. \7 T9 u0 s, u
) p. K8 `6 k9 o: }, |& D
只用了两个特征
8 _/ H' p! A5 b) u
这个有很多种法方,高手这种看似比较简单学习下。
发表于 2012-12-24 14:16:52 | 显示全部楼层 来自: 中国广东深圳
看了还是画不出来啊,郁闷!
发表于 2013-9-30 18:43:22 | 显示全部楼层 来自: 中国广东江门
danilso 发表于 2010-12-6 08:58 static/image/common/back.gif
* p. w5 K/ P+ s# E2 X8 b7 d. l4 p標準的隨行陣列画旋轉梯
) U. c! a  L9 a# Q: ~& v
真的经典
发表于 2013-10-23 15:23:34 | 显示全部楼层 来自: 中国北京
一个人的路 发表于 2012-12-24 14:16 static/image/common/back.gif( u* w8 a' ~. C# s6 S
看了还是画不出来啊,郁闷!
8 u9 e( N# j+ F% {  S+ t! ?8 `
我也没有看明白怎么出来的,哎
发表于 2013-10-23 15:25:20 | 显示全部楼层 来自: 中国北京
q542748861 发表于 2010-12-5 09:21 static/image/common/back.gif
3 J: X% |/ P9 Y不知楼主是不是要这样的   我是用proe4.0画的
& R7 O' c( L6 P& p
求细节说明(Creo适用的),谢了先!
发表于 2013-10-24 21:41:57 | 显示全部楼层 来自: 中国广东广州
还是看不懂,阵列的方向该先那个呢
发表回复
您需要登录后才可以回帖 登录 | 注册

本版积分规则


Licensed Copyright © 2016-2020 http://www.3dportal.cn/ All Rights Reserved 京 ICP备13008828号

小黑屋|手机版|Archiver|三维网 ( 京ICP备2023026364号-1 )

快速回复 返回顶部 返回列表