QQ登录

只需一步,快速开始

登录 | 注册 | 找回密码

三维网

 找回密码
 注册

QQ登录

只需一步,快速开始

展开

通知     

查看: 17730|回复: 63
收起左侧

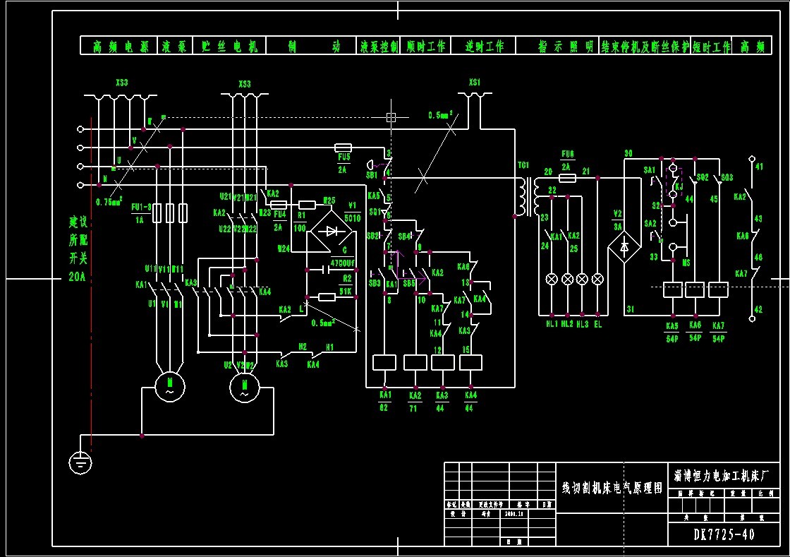
[分享] 线切割电气原理图

[复制链接]
发表于 2008-1-5 15:21:05 | 显示全部楼层 |阅读模式 来自: 中国山东淄博

马上注册,结识高手,享用更多资源,轻松玩转三维网社区。

您需要 登录 才可以下载或查看,没有帐号?注册

x
本帖最后由 siemens70 于 2010-2-27 06:29 编辑
* ]3 c6 r* Q! c% x  m# i" n/ |% G/ }: \( [+ Q+ Z: e
1.rar (21.99 KB, 下载次数: 255)
未命名.jpg
发表于 2008-1-5 15:32:23 | 显示全部楼层 来自: 中国江苏常州
我正需要这方面的资料,下了看看是哪个厂的,谢谢了。EXB格式的,还要装电子图板啊。能不能转换成DWG或PDF格式的?
' l* q$ y; T- n) n: G
# R- N! I* S5 P9 `# W[ 本帖最后由 j.chen404 于 2008-1-5 15:34 编辑 ]
 楼主| 发表于 2008-1-5 15:52:45 | 显示全部楼层 来自: 中国山东淄博
用电子图板caxa2007看
发表于 2008-1-5 16:59:35 | 显示全部楼层 来自: 中国江苏常州
楼主能不能转换下,我没有CAXA2007.
发表于 2008-4-25 08:29:03 | 显示全部楼层 来自: 中国浙江金华
先看看,不知道能不能用得上的,CAXA哪里有得下载啊
发表于 2008-5-9 19:02:54 | 显示全部楼层 来自: 中国天津
所有的线割切的线路土都一样吗?
发表于 2008-5-9 23:23:56 | 显示全部楼层 来自: 中国福建泉州
汗  流量  不错  大家一起努力
发表于 2008-5-11 10:35:35 | 显示全部楼层 来自: 中国福建泉州
很好用,能下吗?
发表于 2008-5-23 08:38:26 | 显示全部楼层 来自: 中国河北廊坊
好好的东西啊  好像下载可是现在没有流量   ………………# Z6 {; u; t- q& T* Y. j7 v( h
争取可已经快把它下下来~!@
发表于 2008-5-30 10:27:37 | 显示全部楼层 来自: 中国江苏南京

怎么下下来啊

很想看看,就是没有积分,还有什么办法下栽啊
发表于 2008-5-30 10:34:01 | 显示全部楼层 来自: 中国江苏南京

谁告诉我怎么可以得到三维币啊

我正需要这方面的资料,下了看看是哪个厂的,谢谢了
发表于 2008-6-1 10:08:27 | 显示全部楼层 来自: 中国河北廊坊
好想要这个啊   谁可以免费给我一份呢?
- A& Y$ g! n! ]5 Y% [3 c( o我是新来的 什么都没有啊~!@
/ z  C/ W0 ^* N+ m8 P/ R7 \: X& Q有好心人请把东东发到我的邮箱biao818@sina.com9 o4 l. U: Y) W4 q8 \
谢谢@!!!
发表于 2008-6-11 20:56:00 | 显示全部楼层 来自: 中国浙江宁波
谢谢,有点价值.收下了
发表于 2008-6-30 22:24:55 | 显示全部楼层 来自: 中国浙江湖州
谢谢!!我很需要这个。有流量了就下!
发表于 2008-8-15 11:06:09 | 显示全部楼层 来自: 中国吉林长春

回复 1# 的帖子

我正需要这方面的资料
发表于 2008-8-31 22:14:51 | 显示全部楼层 来自: 中国吉林长春
很好用,能下吗?!!!!!!!!!
发表于 2008-9-1 09:23:10 | 显示全部楼层 来自: 中国安徽滁州
下来,学习学习,谢谢
发表于 2008-9-17 13:45:19 | 显示全部楼层 来自: 中国浙江台州
这方面的资料,能下吗
发表于 2008-9-18 09:32:30 | 显示全部楼层 来自: 中国河北邯郸
看看 谢谢提供
发表于 2008-9-28 18:08:53 | 显示全部楼层 来自: 中国江苏南京
我很郁闷,非常想下这个图纸,但没有流量,
' G- S$ m7 ]# Y* @2 Y% O我很佩服论坛坛主,但现在我的心里真的有些不爽
发表于 2008-9-28 18:13:45 | 显示全部楼层 来自: 中国江苏南京
有哪位好心的朋友能把这份图纸发给我,我的邮箱jixie060215@yahoo.com.cn; u: [9 r5 R, {5 y
谢谢啦!
发表于 2008-10-16 22:16:54 | 显示全部楼层 来自: 中国福建厦门
may    good .. let me have a see.
发表于 2008-10-24 15:16:31 | 显示全部楼层 来自: 中国广东惠州
救命啊我要下
发表于 2008-11-6 20:01:05 | 显示全部楼层 来自: 中国河南洛阳

我是想研究线割原理

我是想研究线割原理,但找不到资料
发表于 2008-11-6 20:06:27 | 显示全部楼层 来自: 中国河南洛阳

线割和火花机的高频能互用吗

这样可以加大加工范围
发表回复
您需要登录后才可以回帖 登录 | 注册

本版积分规则


Licensed Copyright © 2016-2020 http://www.3dportal.cn/ All Rights Reserved 京 ICP备13008828号

小黑屋|手机版|Archiver|三维网 ( 京ICP备2023026364号-1 )

快速回复 返回顶部 返回列表