QQ登录

只需一步,快速开始

登录 | 注册 | 找回密码

三维网

 找回密码
 注册

QQ登录

只需一步,快速开始

展开

通知     

楼主: hero522
收起左侧

[分享] 漸開線齒輪畫法

[复制链接]
 楼主| 发表于 2015-1-20 15:06:53 | 显示全部楼层 来自: 中国台湾
zbq2334 发表于 2015-1-19 09:10 static/image/common/back.gif4 V# w/ R7 ?2 c1 E& l9 ?0 a  i
做了一个被已知螺旋面包络的回转体,方法较笨拙。请教hero522,怎样做能简便些?
: p, u9 d' y5 c* w
螺旋面如果是光滑曲面,這條線可能很接近真實,但螺旋面曲率變化大時,該線與真實線誤差就會變大. V) q! X! g. H- E$ Q
圖片4.jpg 7 i5 X7 ?# g# l  c& M8 K3 X
 楼主| 发表于 2015-1-20 15:27:03 | 显示全部楼层 来自: 中国台湾
本帖最后由 hero522 于 2015-1-20 15:32 编辑
  `' A% F7 I0 n; J. b4 `/ H. M
zbq2334 发表于 2015-1-19 09:10 static/image/common/back.gif6 s* Q5 h" a7 z
做了一个被已知螺旋面包络的回转体,方法较笨拙。请教hero522,怎样做能简便些?

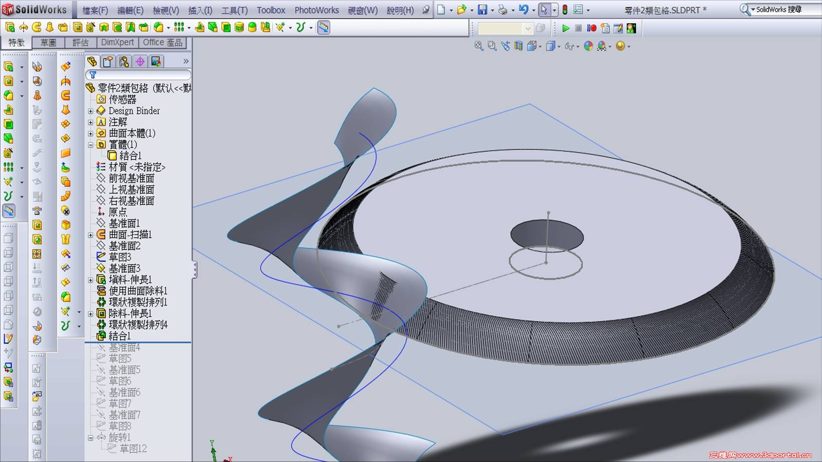
  _  v6 L' C9 Y類似包絡做法6 \8 m' Q0 b( f9 x5 Q  {6 ^
檔案太大,無法上傳
7 E' p( F& F$ o3 S5 x簡單說明
5 F5 v4 Q  a1 w* L, S+ _( y& p2 v0 @% ^1.拉伸一個圓柱體; g( V4 P& U$ m- C, ?6 U: O# D. i
2.曲面除料, x4 ]& X( m) S6 g& f
3.使用兩次陣列7 b* m1 n; G0 j3 M
圖片5.jpg
5 n* m) c" x, t' d0 K
9 }) A/ ~/ p& a4 F. @& K兩種做法體積比較
" x; V( K! p9 p/ b, L 圖片6.jpg
, |2 s0 O+ b& @2 w+ f 圖片7.jpg
发表于 2015-1-20 17:11:15 | 显示全部楼层 来自: 中国重庆
感谢hero522!我正研究,我就知道只要您出手,必有新颖的佳作。
5 h: o- T( z; R可不可以将两个阵列的实例数减少(4个够了),以减小文件并发给我,我愚钝,您的说明我还是不得要领。# h( i3 ~$ \, w
再次感谢!这个问题困扰我有段时间了。
发表于 2015-1-20 17:38:45 | 显示全部楼层 来自: 中国重庆
能不能发我邮箱zbq2334@126.com
 楼主| 发表于 2015-1-21 08:51:19 | 显示全部楼层 来自: 中国台湾
zbq2334 发表于 2015-1-20 17:38 static/image/common/back.gif& B5 @& Z2 N/ k/ P
能不能发我邮箱

! \8 W/ {+ N, R% u0 g/ F修改陣列數方式  y4 \9 @' K2 J

8 r" e; d. U$ c( @1 X0 m0 P% f 零件2類包絡-10.zip (2.96 MB, 下载次数: 11)
发表于 2015-1-21 10:13:09 | 显示全部楼层 来自: 中国河南新乡
确实不错,学习中
发表于 2015-1-21 10:50:22 | 显示全部楼层 来自: 中国重庆
非常感谢hero522,研究中……
发表于 2015-1-21 16:41:29 | 显示全部楼层 来自: 中国重庆
hero522思路清晰,一个切除解决问题,用螺旋刀具反包络,简单明了,佩服!
; T* e4 p+ i) p" O4 ]又要麻烦您指教:! C5 P6 q' A7 j7 G8 j/ s
有简单方法提取截面上线交点的坐标吗?
 楼主| 发表于 2015-1-22 10:44:31 | 显示全部楼层 来自: 中国台湾
zbq2334 发表于 2015-1-21 16:41 static/image/common/back.gif" Q+ s6 E1 o/ ^+ x/ y. S
hero522思路清晰,一个切除解决问题,用螺旋刀具反包络,简单明了,佩服!
; j2 n5 W% X5 p+ n1 G7 A又要麻烦您指教:
  l3 Z- [5 T0 Z( C有简单方法提 ...

5 P( ?6 s1 B( R# @) E- ?, {這個方式參考看看 hl3wj6-10.zip (255.15 KB, 下载次数: 8)
发表于 2015-1-22 14:34:51 | 显示全部楼层 来自: 中国重庆
hero522,我收到了,谢谢您!我正在理解。
发表于 2015-1-23 18:33:32 | 显示全部楼层 来自: 中国重庆
hero522,您就是大师,3D草图和随形阵列用的绝妙,拜您为师!
. ?" w2 s: N$ H9 a3 K3D草图不太熟,通过学习您的做法,对我理解3D草图帮助很大。% J7 |( ]* \; L- }( `3 y# F
用3D草图驱动随形阵列,加深了对随形阵列的理解。
5 G+ d4 \! c. |& K5 h. y& l$ {hero522,人品好,及时的帮助人,您是哪里的?我是重庆的。
0 x9 s  R' b3 y4 z& c4 }
0 J/ Q  U. M: M5 S1 a( O仍要麻烦您指教:
* V3 h0 }: v1 {3 _, ~  x在样条曲线上取若干个点,批量地将这些点的坐标导出到Excel或txt文件中,有什么好方法?我现在是做孔表在工程图中生成。总感觉您有绝妙的方法,故求之。
 楼主| 发表于 2015-1-26 15:26:39 | 显示全部楼层 来自: 中国台湾
本帖最后由 hero522 于 2015-1-27 14:49 编辑
. r/ ]. V5 W( E0 ~! L. }3 C% t
zbq2334 发表于 2015-1-23 18:33 static/image/common/back.gif
' R3 a, n& l6 p/ M1 z& _hero522,您就是大师,3D草图和随形阵列用的绝妙,拜您为师!+ T* j1 ^- V+ J/ W6 K3 c9 U. D
3D草图不太熟,通过学习您的做法,对我理解3 ...
/ a- @7 T, F/ i
hoisee有發表過宏的做法
. G$ G7 ~0 A- v. T. o: `( \下載來試了一下
7 e; h2 ]- z' f" V 003.gif / _# e: W0 @* y
GetSketchPointsExcel.zip (10.95 KB, 下载次数: 16)
发表于 2015-1-27 14:12:28 | 显示全部楼层 来自: 中国重庆
请教hero522,第四列的数据为什么不按顺序呢?
" ^- x' v, y0 f
QQ截图20150127140603.jpg
QQ截图20150127140524.jpg
发表于 2015-1-27 14:16:10 | 显示全部楼层 来自: 中国重庆
您提供的网站我已注册,但还无权发帖,故又来麻烦您!
发表于 2015-1-27 14:21:18 | 显示全部楼层 来自: 中国重庆
哦,对不起,写错了,是第四行的数据为什么不按顺序呢?
发表于 2015-1-27 14:22:34 | 显示全部楼层 来自: 中国重庆
哦,对不起,写错了,是第四行的数据为什么不按顺序呢?
QQ截图20150127140524.jpg
 楼主| 发表于 2015-1-27 14:47:54 | 显示全部楼层 来自: 中国台湾
zbq2334 发表于 2015-1-27 14:22 static/image/common/back.gif7 e" W* L  P& e: v
哦,对不起,写错了,是第四行的数据为什么不按顺序呢?
  Q7 \3 c9 r) m( Z5 |4 x
他依據點的建立順序排列
发表于 2015-1-27 16:23:28 | 显示全部楼层 来自: 中国重庆
感谢hero522,跟您学到不少,更要学习您的人品,对我倾力帮助,感谢感谢!
发表于 2015-2-9 15:51:47 | 显示全部楼层 来自: 中国北京
真的没有必要,齿轮插件GearTrax非常好!很专业了!
 楼主| 发表于 2015-2-9 17:17:32 | 显示全部楼层 来自: 中国台湾
本帖最后由 hero522 于 2015-2-9 17:27 编辑 5 V- m: Q8 l$ k& S. g- f
sundavid 发表于 2015-2-9 15:51 static/image/common/back.gif4 F% e) X' C( @( w, x
真的没有必要,齿轮插件GearTrax非常好!很专业了!

0 B  [' G8 R  x/ ~確實有很多齒輪軟體可以用,齒輪設計是不該這麼作5 o7 A2 Z% ~+ \
齒輪設計最好能將所有參數演算完成及輸出,並且提供動態模擬& o( v, S  p* N; Q1 m4 x! v! C
003.gif
7 |. i: k/ Y% ]
发表于 2015-2-9 20:27:01 | 显示全部楼层 来自: 中国浙江宁波
本帖最后由 lkxd 于 2015-2-9 20:32 编辑
5 ]" X0 H. V+ {- Y( h0 f
8 L, l- V7 ]% T" U5 O7 O( |  ]同意楼主的观点!我做齿轮多年了,常规尺寸计算尚可对付,三维是新手,今后还请多多指教!
! H- U. ?8 B1 Y+ l. V
发表于 2015-5-26 09:36:52 | 显示全部楼层 来自: 中国台湾桃园市
傳統還是最好感謝分享
发表于 2015-5-26 10:06:13 | 显示全部楼层 来自: 中国江苏镇江
hero522 发表于 2015-1-15 12:02 static/image/common/back.gif
& w; M* A/ J# A% _- {6 T范成法(滾齒與插齒)加工漸開線齒輪……………….同意您的看法,但有一部分消費性產品來說范成法(滾齒與插 ...

2 v1 _- Y5 ]+ ?, Ghero522大大,俺想请教你一开始的这个切除草图是如何确定的?
3 y% p5 ~; a4 R! v3 a QQ截图20150526100046.png 5 j/ r. e' N9 {5 U
另外随形阵列结束后如何保证外形是渐开线呢?
; o$ n4 u1 b% R, a谢谢回复8 Q9 s; P# Q3 Z
发表于 2015-6-14 14:49:08 | 显示全部楼层 来自: 中国陕西汉中
高手分享,获益匪浅,谢谢:good
发表于 2015-6-15 08:44:12 | 显示全部楼层 来自: 中国广东东莞
为什么我的方程式,还有宏,都不能用了呢?
3413513.jpg
发表回复
您需要登录后才可以回帖 登录 | 注册

本版积分规则


Licensed Copyright © 2016-2020 http://www.3dportal.cn/ All Rights Reserved 京 ICP备13008828号

小黑屋|手机版|Archiver|三维网 ( 京ICP备2023026364号-1 )

快速回复 返回顶部 返回列表