QQ登录

只需一步,快速开始

登录 | 注册 | 找回密码

三维网

 找回密码
 注册

QQ登录

只需一步,快速开始

展开

通知     

楼主: jiang306
收起左侧

[讨论结束] 2D动态和3D动态严重问题

[复制链接]
发表于 2016-6-18 23:56:54 | 显示全部楼层 来自: 中国贵州贵阳
爱是执著的修行 发表于 2016-6-18 23:31
0 b9 K0 w2 T' H( m1 ~  w晚上吃翔了吧 你了解mastercam动态吗 你了解版主吗 不了解就别瞎BB
8 i1 L2 Q  h- p" V4 |" N5 K
护主心切、护主心切、护主心切......
发表于 2016-6-19 00:02:51 | 显示全部楼层 来自: 中国北京
好了,大家呢就别吵了.~5 `/ k# ~- t! \# F- E! J
我就讲讲我为什么会发那句话的原因.9 ~! t. u" S! }# F: |' [
首先动态铣削不是新功能,这个功能推出已经是第七年了.如果真的有这种用眼睛都能看到的问题,0 b9 \3 x* P: }3 `( s% M
那MC公司玩个P,还主推个毛...所以这个帖子显然是个标题党," O3 w& {! e& c$ K/ f/ ?. Z
# M9 L$ r/ _+ _
其次楼主真的认为这是个问题,那请用软件的刀路模拟走一下就知道为什么那个地方这么大了.
, O- ?  a7 c% l5 r最后,我就想请问下@lht 那,那个刀路,为什么那个地方那么宽呢?" @7 g$ y+ Z) x) n( \" O/ `
别跟我说你不会用MC,我们只谈刀路,不谈软件.你这么有热心,期待你为楼主排忧解难.
发表于 2016-6-19 00:06:42 | 显示全部楼层 来自: 中国北京
lht 发表于 2016-6-18 23:56
( s: Q! j& ]3 ^7 [. y# w护主心切、护主心切、护主心切......
4 V& i9 E7 v6 Q) f
我期待你的解答.
发表于 2016-6-19 02:02:11 | 显示全部楼层 来自: 中国贵州贵阳
本帖最后由 lht 于 2016-6-19 12:03 编辑 - M: b1 {1 J6 |0 }
路过不买 发表于 2016-6-19 00:06! x! G0 F: v3 @: n! i
我期待你的解答.

9 s  h' N9 C4 K5 a* l& X既然这么诚恳,那就闲聊几句。楼主的主要问题是路径看起来有问题、路径不均匀,与设置相差很多。N年不用MC,所以楼主关于MC软件的疑问我解决不了,但我与楼主一样首先怀疑路径有问题。
$ t, Y0 L1 O! n. Q2 l  X" c不管是叫动态加工、VoluMill、iMachining......其实都是一样,基于刀具保护和切削效果,都会设置合理的切削角度或侧向切削步距,如果生成的刀具路径与设置相差很多,那么是否有理由怀疑呢?# h& L" c9 ?! O0 y
每个软件都有自己的算法,MC为何算出来如楼主图片所示,为什么设置与结果相差很多,我解释不了为什么,也许MC也解释不清。但从加工合理性来说(保持相对均匀的切削余量),我觉得它有问题,如果有人说楼主图片的路径没有问题,我希望不是自欺欺人的回答。9 _$ l& |+ t- z6 K1 M) n5 m; a
以下是其他软件设置不同侧向步距的刀具路径,如果各位有其他不同软件也可试试。
1 [0 {% d  K. I0 H( B
. o$ t  U2 P' r* w/ j
/ b: z. }; S, v+ B- H) P3 Y4 W个人总结下来,现在出现的情况只是对问题提出时的一个认知问题而非技术问题:每个人会从不同角度、思维、喜好.....去看待出现的问题,也许说出来有些幼稚、可笑、荒谬.....那些以经验者、高手自居的人大多不屑一顾、冷言冷语、嘲笑等等等等,我希望对待一个新人、新手、新事物,大家多一些包容,少一些戾气。他山之石,可以攻玉,我想也是这个道理。1 r0 T6 R1 g3 T, A  Y; M
9 D' }! ?9 X/ y' v
$ M: U2 l' j/ d/ C. C/ \* W

SC

SC

SC

SC

SC

SC

HSMWorks

HSMWorks

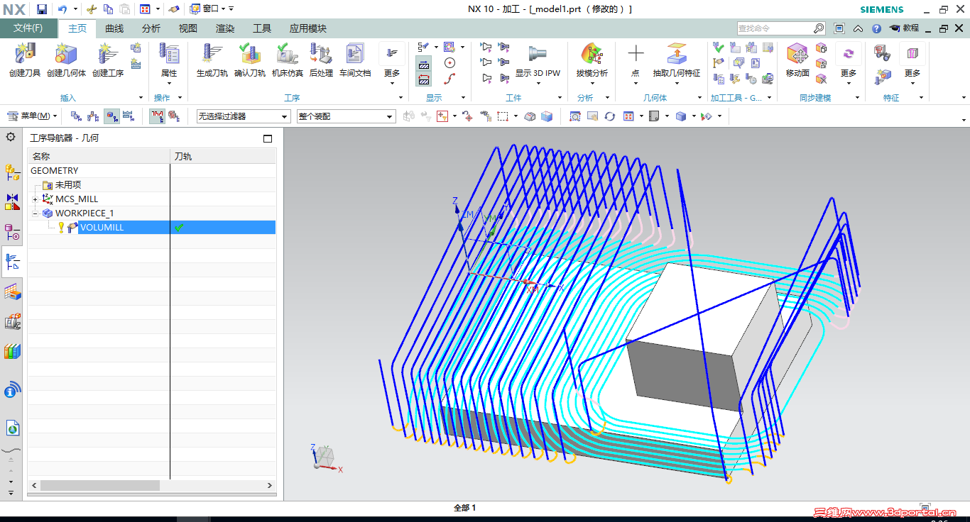
NX

NX

评分

参与人数 1三维币 +2 收起 理由
路过不买 + 2 技术讨论

查看全部评分

发表于 2016-6-19 11:05:27 | 显示全部楼层 来自: 中国安徽滁州
本帖最后由 dragonlei 于 2016-6-19 11:06 编辑
* k; Q# g! i0 [3 b8 d% ]3 c
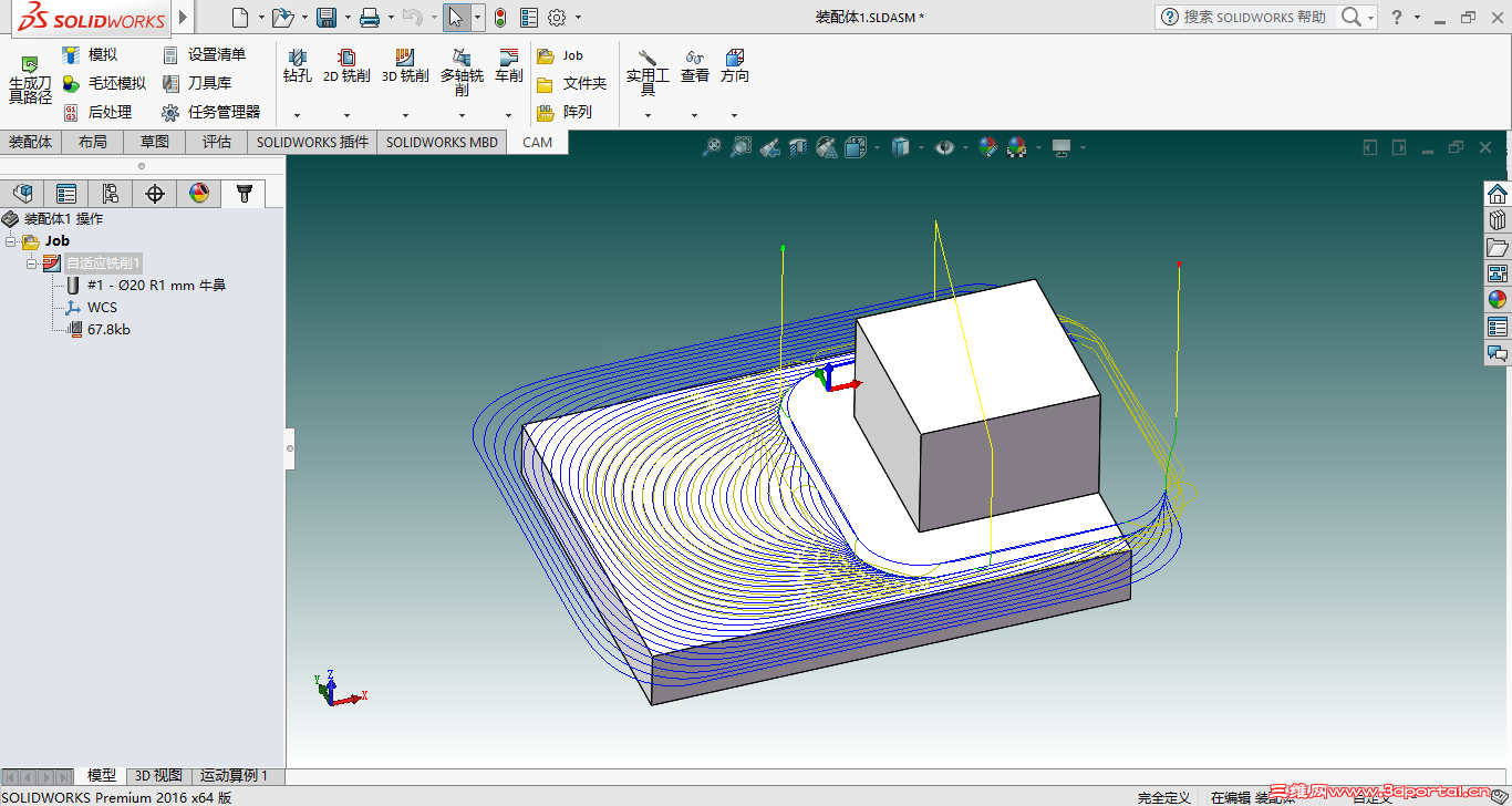
  m+ s8 s& b6 ^. c& p这是HSM做的,里面的几条刀路看起来也是切削量很大,实际上是均匀的,因为刀走到这个区域,已经没有很大的切削量了,所以步距看起来很大,实际不然。
2016-06-19_110301.jpg

评分

参与人数 1三维币 +2 收起 理由
路过不买 + 2 技术讨论

查看全部评分

发表于 2016-6-19 11:17:08 | 显示全部楼层 来自: 中国安徽滁州
大家有问题,可以讨论,不要谩骂,人身攻击。
$ B4 @0 P% E; {# ~, {更要尊重版主,路过版大为论坛做出的贡献有目共睹。
, o+ @3 ^9 f6 [& w1 z. f: {版主怎么样,坛友心中有杆称。
发表于 2016-6-19 22:02:39 | 显示全部楼层 来自: 中国台湾
其實Iht從一開始發言就沒多大問題 !
' i3 g8 C, R, D7 z2 x/ g" f$ h這純粹是個性的關係......
6 s- |: |- T6 z  I# b7 l- SIht 比較正直  我們版大平常就比較風趣些(說直點就不正經).....都沒錯: U  H* ^* ^9 S+ L7 D

- s/ ?3 g6 B0 Tmc早期外掛hsm的參數設置 就有希望步距保持值和最大值 軟件自適應在2者間
& @, G" V- f/ ?0 V7 j不可能恆定步距又不浪費路徑 所以自適應2 S* I1 R3 F# B* T2 n  j" P
合不合理可能每個軟件有所差異 ..0 p2 `* X' z( f9 i' s; L4 n8 b

评分

参与人数 1三维币 +1 收起 理由
路过不买 + 1 技术讨论

查看全部评分

发表于 2016-6-19 22:54:23 | 显示全部楼层 来自: 中国四川成都
其实楼主仔细看看实体验证时的切削情况,应该就不会有疑虑了,这种切削到最后的余量是很少的,MC动态刀路的特点就是切削余量均匀,怎么会考虑不到这种情况能?
, D8 l- t/ Y9 T2 u/ h- G' F6 R1 D我用动态刀路两年多了,用动态刀路加工的产品至少上千种了吧,动态刀路很稳定的,断刀的情况基本不会出现。放心用吧!! F$ q3 o$ ]  {) E; C  l4 v
捕获1.PNG
捕获2.PNG
捕获3.PNG
捕获4.PNG

评分

参与人数 1三维币 +2 收起 理由
路过不买 + 2 技术讨论

查看全部评分

发表于 2016-6-20 00:45:35 | 显示全部楼层 来自: 中国北京
lht 发表于 2016-6-19 02:02
* T, C, B7 ?; j- q  p既然这么诚恳,那就闲聊几句。楼主的主要问题是路径看起来有问题、路径不均匀,与设置相差很多。N年不用M ...
5 I" t" K6 m7 F' Z6 `- }4 X. `
你讲的很有道理,所以我就把你前面在测头手册中的发言扣分了..+ r4 b- S2 T0 ?2 s4 d

1 C, C3 B- D3 R5 c& I% p) ~既然你说新手不好去嘲笑,那分享者就能去嘲笑了.所以扣分 吼吼`~
发表于 2016-6-20 00:49:10 | 显示全部楼层 来自: 中国北京
bird9077 发表于 2016-6-19 22:02) |7 t' ^, ~, A& T/ H" s
其實Iht從一開始發言就沒多大問題 !
- c  ~: S3 O7 C; S. v4 l5 l這純粹是個性的關係......  T7 @( P; P# ^9 F$ O+ H3 }
Iht 比較正直  我們版大平常就比較風趣些( ...
1 q+ R% t4 ]8 Q7 i
我擦..原来我还是个不正经的版主
发表于 2016-6-20 01:13:49 | 显示全部楼层 来自: 中国北京
好吧,我水平渣~~做不出上面的效果~( i# L5 m- Q5 I4 f* ^
QQ图片20160620011206.png
发表于 2016-6-20 08:33:30 | 显示全部楼层 来自: 中国北京
lht 发表于 2016-6-18 21:26. B9 m) m8 V% Z( [8 b
就你这低能的理解能力,也来装大尾巴狼?
( F% n) \* }2 {* @" M+ u0 [
说实在的!三维网这极个别版主真的不咋地!素质太低了,喜欢斤斤计较!版主与人骂街好像显得他很牛逼!搞得跟个妇女似的。我还是那句话!你那点技术也是老美玩剩下的!套你自己的口头禅“没什么卵用”!!!

评分

参与人数 1三维币 -2 收起 理由
路过不买 -2 回帖内容与主题无关

查看全部评分

发表于 2016-6-20 09:24:11 | 显示全部楼层 来自: 中国北京
shenyou5566 发表于 2016-6-18 17:51
& A) a- S3 N. [3 j4 W( m  p: Z其实楼上说的也是有道理的

/ M- [( a; k$ Q' O4 \我是刚经历过,可能是刀垃圾了,也可能就是不恒定切削
发表于 2016-6-20 16:12:19 | 显示全部楼层 来自: 中国陕西宝鸡
话不投机半句多。
发表于 2016-6-21 09:48:05 | 显示全部楼层 来自: 中国江苏无锡
lht 发表于 2016-6-18 22:06
6 t$ v% f2 l6 D7 j- B. }4 z你往上看看:“好牛好牛,这么重大的BUG都让你发现了.”还有个笑的表情

8 m  b: E% c7 [+ M4 y連玩笑話都看不出來!~
) C2 f/ n5 O9 k版主是管理論壇版塊的
3 }  H2 s2 b6 V" i' r2 U請教別人本來就要謙遜,誠懇!~" p  ~% P; ^  E% c
看你在這裡說了半天,你有幫別人處理問題嗎?
发表于 2016-6-21 13:58:20 | 显示全部楼层 来自: 中国贵州贵阳
希望的诱惑 发表于 2016-6-21 09:48
- a3 h$ v# D5 F0 e* Z. [連玩笑話都看不出來!~
5 o* P* Q& x' f' {版主是管理論壇版塊的
6 G4 Y" w* ?; J: L" m請教別人本來就要謙遜,誠懇!~

' P; m$ G4 `& H( t) @8 L5 B首先,我要夸你:你好聪明哦!! \, N9 A+ i% e( g/ R2 k
第二,我想问你:很喜欢炒冷饭吗?
发表于 2016-6-21 14:56:55 | 显示全部楼层 来自: 中国江苏无锡
本帖最后由 希望的诱惑 于 2016-6-21 15:13 编辑 8 P* K' R$ J+ t, e2 r9 V8 F# M2 k& b

: I# ^$ W- }9 G& T' TCREO2.0,正反銑% I7 e0 M- k; t8 g
* @# X) `( [; R' B: U, Y7 `- t; H
5555.PNG
发表于 2016-6-21 15:01:32 | 显示全部楼层 来自: 中国江苏无锡
CREO2.0 ,全順銑; R6 u3 g9 W7 G* \& E
789.PNG
发表于 2016-6-25 22:26:50 | 显示全部楼层 来自: 中国安徽滁州
cero的刀路真不能看过
发表于 2016-6-25 22:41:16 | 显示全部楼层 来自: 中国广东梅州
希望的诱惑 发表于 2016-6-21 15:01% q' K2 `5 l3 _! L3 p
CREO2.0 ,全順銑
7 _( U, T+ ~5 B0 V- |* ~( b3 F7 Y
CREO刀路比较少见!赞一个!!!!
发表于 2016-8-24 09:45:32 | 显示全部楼层 来自: 中国天津
是怪怪的!!!!
发表于 2016-8-24 23:49:44 | 显示全部楼层 来自: 中国北京
丨猪猪乐园丨 发表于 2016-6-19 22:54 static/image/common/back.gif
. R6 i( T5 n$ Z其实楼主仔细看看实体验证时的切削情况,应该就不会有疑虑了,这种切削到最后的余量是很少的,MC动态刀路的 ...
9 K) A# M5 o9 ]# p
你早来些该多好,可以避免一场撕逼。) J+ D* u  f* q8 \5 D
发表于 2016-8-24 23:57:29 | 显示全部楼层 来自: 中国北京
luozc001 发表于 2016-8-24 23:49 static/image/common/back.gif  S0 w/ B) k6 b2 G9 I
你早来些该多好,可以避免一场撕逼。

3 f; v2 Z, u1 W不知道我会不会被禁言唉,版大,我是奔着你来三维网的,而且你出的教程我都下载了,只是我级别太低,网站权限太严,体验太渣。不过这不妨碍版大的闪着光芒的人格魅力。哎呀,有人要骂我马屁精了。8864 D' }8 I) a; ^% T* ?
发表于 2016-8-25 08:04:22 | 显示全部楼层 来自: 中国江苏南京
jiang306 发表于 2016-6-17 17:57
, Z; q6 v# \/ y: Z4 W/ q大家不要笑嘛,是新手。难道这个不是问题?
. K0 p; \, P* J* u0 R$ {那个地方的吃刀量确实比较大啊

1 a% h: T: p6 e0 G那就换刀路         
发表于 2016-8-25 09:02:00 | 显示全部楼层 来自: 中国天津
这个是正常的,动态不都是这样跑
发表回复
您需要登录后才可以回帖 登录 | 注册

本版积分规则


Licensed Copyright © 2016-2020 http://www.3dportal.cn/ All Rights Reserved 京 ICP备13008828号

小黑屋|手机版|Archiver|三维网 ( 京ICP备2023026364号-1 )

快速回复 返回顶部 返回列表