QQ登录

只需一步,快速开始

登录 | 注册 | 找回密码

三维网

 找回密码
 注册

QQ登录

只需一步,快速开始

展开

通知     

全站
6天前
楼主: 唐昕晨
收起左侧

[已出教程] [031]根据图纸建模(附DWG文件) 截至时间2008-01-07(已取消权限)

 关闭 [复制链接]
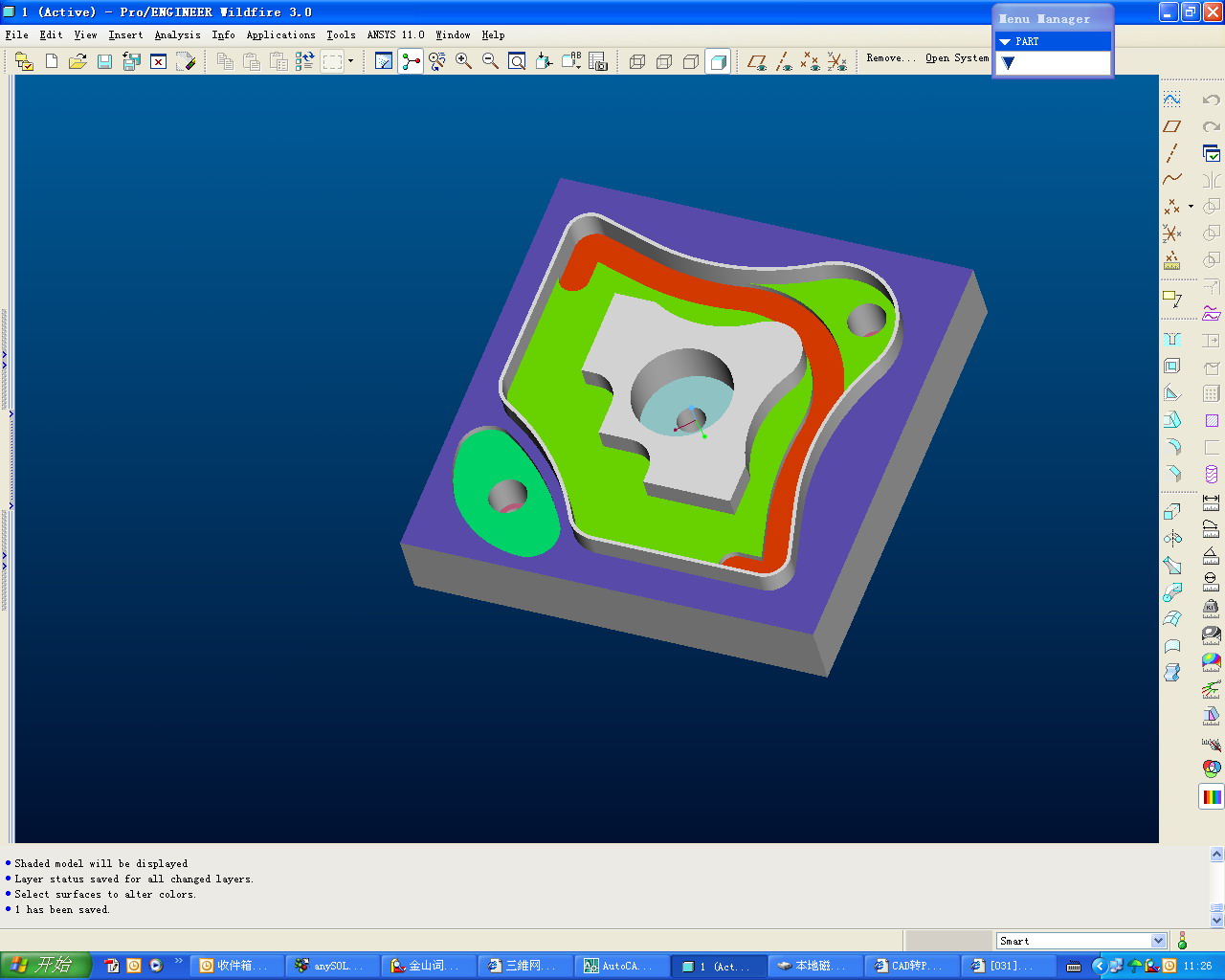
发表于 2007-12-27 11:04:16 | 显示全部楼层 来自: 中国广东东莞
PROE3.0做了一个
* L2 N. w1 y7 L8 Z 捕捉.jpg ) B# e+ _5 W+ u6 j% \. b% c
yx_asm_2d.prt.rar (255.09 KB, 下载次数: 0)

评分

参与人数 1三维币 +4 收起 理由
唐昕晨 + 4 做题

查看全部评分

发表于 2007-12-27 11:30:57 | 显示全部楼层 来自: 中国江苏苏州
今天有时间做了一个,比较简单(PROE3.0)
. D1 F) s* R& n% w0 D* q6 D9 \! u+ [. |5 K+ T
[ 本帖最后由 qhdhcs 于 2008-6-23 17:00 编辑 ]
剪辑_15.jpg
带特征树.jpg

1.prt.rar

313.29 KB, 下载次数: 0

评分

参与人数 1三维币 +4 收起 理由
唐昕晨 + 4 做题

查看全部评分

发表于 2007-12-27 14:35:40 | 显示全部楼层 来自: 中国辽宁沈阳

实体

CAXA实体设计2007
/ w& o+ U, Y9 x& w+ v* }
5 S: f( S/ u% H' \% R2 S[ 本帖最后由 qhdhcs 于 2008-6-23 17:02 编辑 ]
dizuo.JPG

新建文件夹.rar

90.93 KB, 下载次数: 0

评分

参与人数 1三维币 +4 收起 理由
唐昕晨 + 4 做题

查看全部评分

发表于 2007-12-27 14:48:01 | 显示全部楼层 来自: 中国福建福州
使用Inventor 9.0
& S4 x1 g; A3 d+ }' ]- k% b& ?' w3d& B( g0 p' Y4 _' Q. o4 B' W
" y# x( H( ^* S5 V2 L$ d

模型树

模型树

% T! ~, o' R; [5 `) M2d图
, w0 P, _; F: S# G
, P7 h* \% F% Y, i+ j, z

工程图

工程图

: K3 I% a' I/ H4 P. q9 P; h& {
  o- c( L$ t. S, o" Y% z& h模型
* q7 }5 U' G4 _" Q 模型.rar (207.59 KB, 下载次数: 0)

评分

参与人数 1三维币 +4 收起 理由
唐昕晨 + 4 做题

查看全部评分

发表于 2007-12-27 16:31:44 | 显示全部楼层 来自: 中国江苏苏州
同样用SW2008做了一下,各有千秋0 t4 ^8 p+ v$ E9 g/ j. M
顺便提一下,31楼的不对
5 @. i1 H% J* V7 s( ?0 ?: b9 ~3 S0 w! |* X; I$ {: \5 ~
[ 本帖最后由 qhdhcs 于 2008-6-23 17:03 编辑 ]
剪辑_3.jpg

1.rar

329.4 KB, 下载次数: 2

评分

参与人数 1三维币 +4 收起 理由
唐昕晨 + 4 做题

查看全部评分

发表于 2007-12-27 16:57:19 | 显示全部楼层 来自: 中国山东青岛
sw2007
' X% b2 m! y6 H5 o  f stjm0.jpg 1 S  b* P, i, f" w: a' w+ P; t
stjm1.jpg
  `! j) i2 E7 H8 j% Y; ]
  P7 ~( K2 z% U[ 本帖最后由 qhdhcs 于 2008-6-23 17:04 编辑 ]

stjm.rar

160.13 KB, 下载次数: 2

评分

参与人数 1三维币 +4 收起 理由
唐昕晨 + 4 做题

查看全部评分

发表于 2007-12-27 20:46:59 | 显示全部楼层 来自: 中国湖北荆门
CATIA R17做的- K% f: a+ q5 V

: Q  Q: Q1 j( o! ?# C5 e. [' e[ 本帖最后由 qhdhcs 于 2008-6-23 17:04 编辑 ]
1.jpg
2.jpg

shitijianmo.rar

105.38 KB, 下载次数: 0

评分

参与人数 1三维币 +4 收起 理由
唐昕晨 + 4 做题

查看全部评分

发表于 2007-12-28 08:47:17 | 显示全部楼层 来自: 中国江苏扬州
sw2006做的0 F/ G5 U. X* |& x
& w* w' c+ ^7 V
[ 本帖最后由 qhdhcs 于 2008-6-23 17:06 编辑 ]
qq.jpg
aa.jpg

stjm.rar

93.96 KB, 下载次数: 0

评分

参与人数 1三维币 +4 收起 理由
唐昕晨 + 4 做题

查看全部评分

发表于 2007-12-28 09:00:05 | 显示全部楼层 来自: 中国吉林吉林市

实体建模

年终了,没什么事,做了一个,挣点积分 :lol:9 D2 |  w* ~# d* Q  ~5 G2 _, h
. j; {+ w0 A% G; P3 R
[ 本帖最后由 qhdhcs 于 2008-6-23 17:06 编辑 ]
实体建模特征树.jpg
实体建模.jpg

实体建模.rar

258.11 KB, 下载次数: 0

评分

参与人数 1三维币 +4 收起 理由
唐昕晨 + 4 做题

查看全部评分

发表于 2007-12-28 13:17:26 | 显示全部楼层 来自: 中国湖南长沙
根据图纸建模
2 y9 Y  K3 E$ s2 m' ~2 _3 DAUTOCAD2006做的  c+ W0 G6 y5 K" s# u! t2 H; n* k

$ S# G3 j+ `, ?+ g8 T/ Y+ `[ 本帖最后由 qhdhcs 于 2008-6-23 17:07 编辑 ]
未命名.jpg
未命名.jpg

缘来如是.rar

44.42 KB, 下载次数: 0

评分

参与人数 1三维币 +4 收起 理由
唐昕晨 + 4 做题

查看全部评分

发表于 2007-12-29 10:06:56 | 显示全部楼层 来自: 中国浙江绍兴
做好了,不过渲染不会,6 j3 |9 q! v5 K4 t; J! R

- w) R! r8 d# i' @! W[ 本帖最后由 qhdhcs 于 2008-6-23 17:08 编辑 ]
未命名.JPG

零件6.rar

185.37 KB, 下载次数: 2

评分

参与人数 1三维币 +4 收起 理由
唐昕晨 + 4 做题

查看全部评分

发表于 2007-12-29 10:18:13 | 显示全部楼层 来自: 中国江苏苏州
好久没有做习题了,练习一个,时间忙,只标了部分尺寸.  I' R$ s% k6 }, O9 {9 d
/ |8 b, N: Y8 J/ t( K8 E
[ 本帖最后由 qhdhcs 于 2008-6-23 17:09 编辑 ]
1.jpg

Part1.rar

152.22 KB, 下载次数: 4

评分

参与人数 1三维币 +4 收起 理由
design_er + 4 做得不錯

查看全部评分

发表于 2007-12-29 14:11:53 | 显示全部楼层 来自: 中国北京

使用PEO/R 2.0

努力学习中....
8 K8 Z5 e  K7 Q3 `/ I. p) V
3 v" x/ @# R+ d[ 本帖最后由 qhdhcs 于 2008-6-23 17:10 编辑 ]
三维练习.jpg

三维练习.rar

200.81 KB, 下载次数: 0

评分

参与人数 1三维币 +4 收起 理由
唐昕晨 + 4 做题

查看全部评分

发表于 2007-12-30 10:13:25 | 显示全部楼层 来自: 中国河南郑州
CAXA实体设计做的。实体设计做这个很方便,有了DWG,连草图也省得画了。
: c+ M) {  H1 W: ^. N+ c7 L* }: v% y% C
[ 本帖最后由 qhdhcs 于 2008-6-23 17:11 编辑 ]
Snap1.jpg

设计3.rar

239.14 KB, 下载次数: 0

评分

参与人数 1三维币 +4 收起 理由
唐昕晨 + 4 做题

查看全部评分

发表于 2007-12-30 10:30:50 | 显示全部楼层 来自: 中国上海
上课无聊做一个. l, D" W/ `8 d
* M9 F4 Q4 f7 R$ ]' D3 {. j
[ 本帖最后由 qhdhcs 于 2008-6-23 17:11 编辑 ]
实体.JPG

model.rar

110.45 KB, 下载次数: 0

评分

参与人数 1三维币 +4 收起 理由
唐昕晨 + 4 做题

查看全部评分

发表于 2007-12-30 10:41:21 | 显示全部楼层 来自: 中国江苏常州
sw2007  k& w6 X5 v+ a5 i+ a, h9 D) C
1230.jpg (63.33 KB, 下载次数: 3)

1230.rar

138.33 KB, 下载次数: 5

评分

参与人数 1三维币 +4 收起 理由
唐昕晨 + 4 做题

查看全部评分

发表于 2007-12-31 17:50:10 | 显示全部楼层 来自: 中国天津
用 proe wf 3.0 作了一个,感觉这个题更多的是考验平面制图能力
/ Y( z  K. _; y' {; p
! i. Q6 S- V+ J4 M8 H( d[ 本帖最后由 qhdhcs 于 2008-6-23 17:13 编辑 ]
Image00000.jpg
tree.jpg

swzt.prt.rar

168.48 KB, 下载次数: 0

评分

参与人数 1三维币 +4 收起 理由
唐昕晨 + 4 做题

查看全部评分

发表于 2007-12-31 19:39:44 | 显示全部楼层 来自: 中国四川成都
用se v20做的,实际上用2D转3D功能,望指点一下  U: @, W9 b, r7 L3 u1 i0 }
1.jpg
$ y& m2 Q' x* O& Y 2.jpg * W1 W0 s0 }. k- J) e+ n- \
3.jpg
4 |/ M: M: d$ m% S2 a 特征树.jpg
8 A$ _8 E4 l5 p  S5 @2 I+ M. e& O
. w( J( v. M) G- V7 v$ W6 b 零件1.rar (193.48 KB, 下载次数: 0)

评分

参与人数 1三维币 +4 收起 理由
唐昕晨 + 4 做题

查看全部评分

发表于 2008-1-1 10:04:54 | 显示全部楼层 来自: 中国安徽淮北
值班吭吭地做了一下。
$ E1 ?' }' k2 J, B) G' k; u
" {/ s0 w9 b8 k+ `- c2 O[ 本帖最后由 qhdhcs 于 2008-6-23 17:16 编辑 ]
a.JPG

a.prt.rar

70.12 KB, 下载次数: 0

评分

参与人数 1三维币 +4 收起 理由
唐昕晨 + 4 做题

查看全部评分

发表于 2008-1-1 17:02:39 | 显示全部楼层 来自: 中国天津
第一次做。。。) Q' Q! s! n/ c0 T. _" {6 q# G
0 S' g9 w& p$ ?/ @9 j: J* N
[ 本帖最后由 qhdhcs 于 2008-6-23 17:17 编辑 ]
新建 ACDSee 9.0 BMP 图像.JPG

模型树

模型树

prt1.prt.rar

219.86 KB, 下载次数: 0

实体建模

评分

参与人数 1三维币 +4 收起 理由
唐昕晨 + 4 做题

查看全部评分

发表于 2008-1-2 09:25:41 | 显示全部楼层 来自: 中国河北廊坊
SW2007做的  刚学的2D转3D 不知道 对不对0 k7 _% B1 a1 m$ U! x' b5 M& x" v
) q1 Q: b% ~5 Y% b/ p
3.jpg
- P0 r0 R2 m+ H! l4 s+ V+ J8 `& Q1 a! h! B" u; t. R
[ 本帖最后由 qhdhcs 于 2008-6-23 17:18 编辑 ]

3.rar

115.21 KB, 下载次数: 0

评分

参与人数 1三维币 +4 收起 理由
唐昕晨 + 4 做题

查看全部评分

头像被屏蔽
发表于 2008-1-2 19:00:22 | 显示全部楼层 来自: 中国河南郑州
提示: 作者被禁止或删除 内容自动屏蔽
头像被屏蔽
发表于 2008-1-3 09:08:10 | 显示全部楼层 来自: 中国浙江金华
提示: 作者被禁止或删除 内容自动屏蔽
发表于 2008-1-3 12:57:51 | 显示全部楼层 来自: 中国湖北荆州
catia v5r14.
( T% N7 l! }) s  m0 ?) v5 t
9 o' U" _/ X. X% j- A, Q1 q: X[ 本帖最后由 qhdhcs 于 2008-6-23 17:20 编辑 ]
033.gif

solid.rar

132.69 KB, 下载次数: 1

评分

参与人数 1三维币 +4 收起 理由
design_er + 4 做題

查看全部评分

发表于 2008-1-3 13:21:27 | 显示全部楼层 来自: 中国湖北武汉
PROE3.0 做的
* Y, t( H& U! j6 W  Z# U1 }: P
; M5 U( J& C0 S2 ~[ 本帖最后由 qhdhcs 于 2008-6-23 17:21 编辑 ]
STJM.jpg

prt0001.prt.rar

169.46 KB, 下载次数: 1

评分

参与人数 1三维币 +4 收起 理由
唐昕晨 + 4 做题

查看全部评分

发表回复
您需要登录后才可以回帖 登录 | 注册

本版积分规则


Licensed Copyright © 2016-2020 http://www.3dportal.cn/ All Rights Reserved 京 ICP备13008828号

小黑屋|手机版|Archiver|三维网 ( 京ICP备2023026364号-1 )

快速回复 返回顶部 返回列表