|
|

楼主 |
发表于 2008-5-31 11:35:32
|
显示全部楼层
来自: 中国广东广州
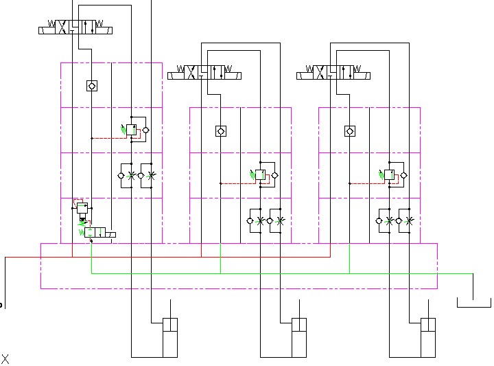
原帖由 xuping5114 于 2008-5-30 14:53 发表 http://www.3dportal.cn/discuz/images/common/back.gif
6 _8 {) |: ]0 V/ l4 @/ B# [! J$ j0 `5 R* e# j! `
我在3楼就说了,你用差动做的4 Q, a/ k4 T( c* e7 L
# x- c" \& O& N6 R
我的意思是你最先的原理图上,换向阀更改为左位P,A,B通,T不通,中位全部断开,右位P通B,T通A。3 ?, [3 ?7 M. V. u3 Y0 I' D9 ?
那样不就解决了么,液压锁可以省掉,你后来画的原理油缸口的2位2通电磁阀也可以 ... 2 p6 s& h" E, X, y7 ?
/ J0 q! `3 n, T0 d' p' `
老大,没整明白你的意思啊.是要三位五通的电磁阀吗?有这种机能的吗? |
|