QQ登录

只需一步,快速开始

登录 | 注册 | 找回密码

三维网

 找回密码
 注册

QQ登录

只需一步,快速开始

展开

通知     

全站
3天前
楼主: rogboy
收起左侧

[分享] 好不容易做的钢结构架,心得与大家分享

[复制链接]
发表于 2009-7-24 10:26:20 | 显示全部楼层 来自: 中国四川德阳

回复 19# 白辞 的帖子

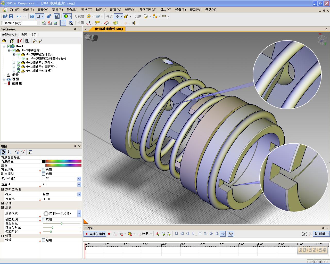
3DVIA composer是达索公司的产品,主要用来做产品说明书和动画演示的,可直接读取SW的文件。嵌入SW后,可直接将模型转为3DVIA composer的文件。用3DVIA composer,在没装SW的电脑上也能和客户交流。. V1 ?4 U8 Z, b2 y4 J# Q& ~+ g
发张截图
7 o$ d; k2 w$ x( Q; q 未命名.JPG
6 g1 Z$ J' F- i9 Y再来个原文件,看你能否打开(SW文件是论坛内下载的)
9 k; P) q# h1 m. `$ [' b Φ40机械密封.part1.rar (1.91 MB, 下载次数: 39)
发表于 2009-7-24 10:50:27 | 显示全部楼层 来自: 中国广东广州
确实不错 我该多学学
发表于 2009-7-25 15:20:15 | 显示全部楼层 来自: 中国北京

回复 28# hhyjs 的帖子

真的不错,和inventor相似。偷偷问一句,能把3DVIA composer传一个给我么?告诉我哪里能链接也可以。谢谢!挺喜欢这些插件的。, _5 {" Z0 |9 H: y9 E: v2 l

& M! Y" \; y3 A2 |  h[ 本帖最后由 白辞 于 2009-7-25 15:27 编辑 ]
发表于 2009-7-25 15:53:52 | 显示全部楼层 来自: 中国山东临沂

回复 28# hhyjs 的帖子

下载了学习学习!
发表于 2009-7-25 16:53:30 | 显示全部楼层 来自: 中国四川德阳

回复 30# 白辞 的帖子

电驴上就有,我就是在那儿下的,文件有点大不好传。
发表于 2009-7-26 01:17:49 | 显示全部楼层 来自: 中国湖南株洲
确实很牛。。。
发表于 2009-7-26 09:40:03 | 显示全部楼层 来自: 中国上海
学习,感谢经验分享
发表于 2009-7-26 10:27:26 | 显示全部楼层 来自: 中国山西太原

回复 4# hhyjs 的帖子

我听过我们老师这样说过,他说SW最适合做杆件结构线性分析,呵呵
发表于 2009-7-27 10:23:35 | 显示全部楼层 来自: 中国北京

回复 32# hhyjs 的帖子

谢谢!在下,装个看看。再烦劳您一次,2007和2009都装在一个机器上么?会不会冲突啊?
发表于 2009-7-27 15:07:27 | 显示全部楼层 来自: 中国江苏南通
楼主!我是你的粉丝!
3 Z6 t; _* r6 o你设计的东西都让我很震撼,等我装2010的了我下载来学习
发表于 2009-7-27 15:08:29 | 显示全部楼层 来自: 中国江苏南通

回复 28# hhyjs 的帖子

楼主!我是你的粉丝!0 H, \$ c1 l6 X) |3 z/ C
你设计的东西都让我很震撼,等我装2010的了我下载来学习
发表于 2009-7-27 15:59:58 | 显示全部楼层 来自: 中国四川德阳

回复 36# 白辞 的帖子

有点小冲突(对SW2007),但影响不大。论坛内有解决07(08、09)共存的方法,我在一台电脑上曾经SW2007sp5、SW2008sp5和SW2009共存,后来把08给删了。如果你解决不了就联系我吧!
发表于 2009-7-27 19:27:48 | 显示全部楼层 来自: 中国安徽合肥
还就没来论坛看看,新东西真多啊!学习了!
发表于 2009-7-28 16:21:00 | 显示全部楼层 来自: 中国北京

回复 39# hhyjs 的帖子

不敢装了,我从08sp0一路升到09sp4。还装了其它七七八八的3D.有时冲突都不知道是哪里的事,现在只好把2010装在其它机器上。谢谢您!
发表于 2009-7-28 17:58:41 | 显示全部楼层 来自: 澳大利亚
结构件高手!SW的结构功能。还是没法和bently比!
发表于 2009-7-28 20:02:18 | 显示全部楼层 来自: 中国山东济南
没用过别的做钢构,感觉楼主有点损SW
发表于 2009-7-28 20:08:05 | 显示全部楼层 来自: 中国广东广州
呵呵,学到东西了。
发表于 2009-7-28 21:26:33 | 显示全部楼层 来自: 中国北京
和客户交流采用edrawing就OK的
发表于 2009-7-28 22:20:32 | 显示全部楼层 来自: 中国陕西西安

回复

楼主的钢构画得很漂亮,继续努力。
发表于 2009-7-29 10:17:04 | 显示全部楼层 来自: 中国北京

回复 28# hhyjs 的帖子

您有没有遇到过09或2010新建的装配图,3DVIA Composer读不了的时候。我用08做的都没问题,09有的大一点不行,2010一个也不行。
发表于 2009-7-29 13:54:35 | 显示全部楼层 来自: 中国四川德阳
没装2010,09的没问题。最好不要直接读SW格式的,应该从插件里直接存为3DVIA Composer格式的。
发表于 2009-7-29 15:38:32 | 显示全部楼层 来自: 中国江苏南通
学习中,技术不错
发表于 2009-7-29 16:44:45 | 显示全部楼层 来自: 中国浙江宁波
不错学习了
发表于 2009-9-21 15:25:53 | 显示全部楼层 来自: 中国四川自贡
结构我也做过些  当时把我弄安逸了  节点的剪切 差点没把我弄吐血。。。
发表于 2010-5-19 14:47:57 | 显示全部楼层 来自: 中国广东珠海
向大家学习。谢谢分享。
发表回复
您需要登录后才可以回帖 登录 | 注册

本版积分规则


Licensed Copyright © 2016-2020 http://www.3dportal.cn/ All Rights Reserved 京 ICP备13008828号

小黑屋|手机版|Archiver|三维网 ( 京ICP备2023026364号-1 )

快速回复 返回顶部 返回列表