QQ登录

只需一步,快速开始

登录 | 注册 | 找回密码

三维网

 找回密码
 注册

QQ登录

只需一步,快速开始

展开

通知     

楼主: mengfansheng
收起左侧

[讨论] 如何划分加工区域,刀路才会更漂亮,做的好的本人愿出20三维币

[复制链接]
发表于 2010-1-6 04:35:53 | 显示全部楼层 来自: 中国广东佛山
不是高手也想试.    先占楼
发表于 2010-1-6 07:51:03 | 显示全部楼层 来自: 中国广东深圳
谢谢binbinao的热心赐教,也希望有更好的高手出招!
发表于 2010-1-6 08:55:22 | 显示全部楼层 来自: 中国陕西西安
楼上的批评的很对,我也觉得是,我也调了几个参数效果不明显,还期待高手的指点
发表于 2010-1-6 09:25:03 | 显示全部楼层 来自: 中国陕西西安
强烈建议靠CAM养家糊口的兄弟们用新版的软件,我昨天晚上回家用4.0又做了一遍,就没有出现20楼我说的算不到的情况,改了几个参数,抬刀少了不少,而且4.0出来的文件小了很多,我用2.0算的要20多MB,4.0算出来的只有12MB多。下面是4.0的PART档

1222_stp.part1.rar

1.91 MB, 下载次数: 101

1222_stp.part2.rar

1.91 MB, 下载次数: 97

1222_stp.part3.rar

686.15 KB, 下载次数: 87

评分

参与人数 1三维币 +3 收起 理由
otnt + 3 技术讨论

查看全部评分

发表于 2010-1-9 20:34:01 | 显示全部楼层 来自: 中国广东广州
下了楼主PM的刀路,个人觉得没有一点技术含量,只是用了一下PM的功能,刀路不能在机床上加工就不是好刀路. 6# binbinao
发表于 2010-1-9 22:30:56 | 显示全部楼层 来自: 中国广东深圳
有空我用7试试。先下文档
发表于 2010-1-9 23:00:40 | 显示全部楼层 来自: 中国上海
30# 风流少爷 9 h1 C) J; G. x3 d& Y
: ~0 C: q0 K# `' y
这个,我本来就没说我做的PM有什么技术含量啊,我只是告诉楼主PM做这个非常容易。而且要知道一个软件好的地方就在于它的default设置就能生成很好的刀轨,如果调整了一堆参数才有好的刀轨,那是这个软件的失败~~~
发表于 2010-1-10 00:54:49 | 显示全部楼层 来自: 中国河北秦皇岛
本帖最后由 cuixuanfeng 于 2010-1-10 01:02 编辑 1 V. l: J7 J- S  r9 t4 r8 R' h
& m6 l0 |) K4 R3 |2 G
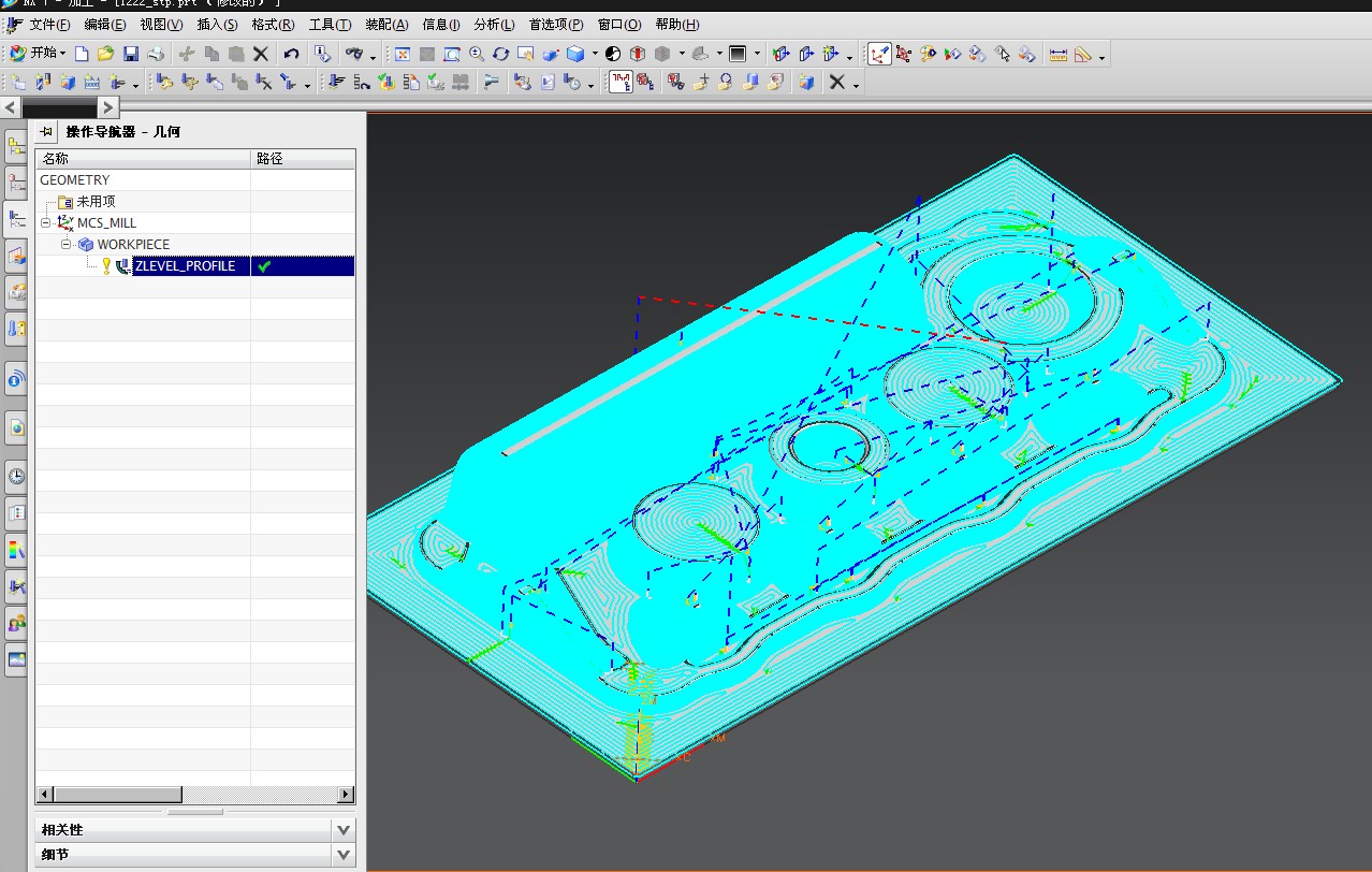
楼主
2 ?* o7 G& Z" O+ @7 Z, @* Q个人觉得在这个程序的加工上, Z: k# S: O, T* T2 u/ e: @
ZLEVEL_PROFILE是最合适不过的了
- g" T& J0 y7 {+ `8 a6 T6 v- l/ y你也不要在精益求精了( V6 [" v$ z* @% A+ p

* z3 R' N4 f) c& ]  s' HZLEVEL_PROFILE仅在水平区域环切,而在有角度的任何地方等高层切,效率高且简单$ L9 s* ?7 M8 a
水平区域可以指定较大步距,而在等高层切时开启优化层,效果不错
% c" N! A9 I! E2 B- X1 {2 T- K( r2 D" |+ E3 e
UG不像CimatronE、Pro/NC等那些软件,可以给定角度把陡峭与非陡峭区分开来一并加工
  d# ]! t8 s& w9 g* G0 S5 z因为UG是分开加工的,这一点我觉得它做的不如CAMWorks好,它可以指定好几个角度,把加工区域分开
. X, ~, K% L! c# y+ x: W  Z% u+ O' E+ M( B6 S
我还是给你看看ZLEVEL_PROFILE的程序了
01.jpg

1222_stp.part01.rar

976.56 KB, 下载次数: 99

1222_stp.part02.rar

976.56 KB, 下载次数: 106

1222_stp.part03.rar

976.56 KB, 下载次数: 121

1222_stp.part04.rar

976.56 KB, 下载次数: 100

1222_stp.part05.rar

317.08 KB, 下载次数: 100

评分

参与人数 1三维币 +5 收起 理由
otnt + 5 技术讨论

查看全部评分

发表于 2010-1-14 15:09:52 | 显示全部楼层 来自: 中国广东惠州
哇,好牛啊,我逛顶我逛顶我逛顶我逛顶我逛顶
发表于 2010-1-16 15:16:16 | 显示全部楼层 来自: 中国广东东莞
24# mengfansheng 言之有理
发表于 2010-1-19 22:13:38 | 显示全部楼层 来自: 中国贵州贵阳
本帖最后由 skyhawk789 于 2010-1-19 22:16 编辑
- N2 x- \% ^, c. n/ e
5 x, m7 q( B; e- x, {传说中的高手终于出现!! G$ p. `) S' l" ~% e8 z
ZLEVEL_PROFILE 的太完美无暇!
) ^1 H# G8 I, G  f' {' D# Y这么大区域 一个程式 ,抬刀如此之少!佩服啊!7 ]0 s6 U7 f' N  S3 U
个人非常欣赏这个UG等高!
发表于 2010-1-21 00:08:40 | 显示全部楼层 来自: 中国广东深圳
,,平行+等高。。。。
头像被屏蔽
发表于 2010-1-21 09:07:34 | 显示全部楼层 来自: 中国福建泉州
提示: 作者被禁止或删除 内容自动屏蔽
发表于 2010-1-21 18:18:45 | 显示全部楼层 来自: 中国广东潮州
楼主,要不我用CAMTOOL来挑战一下!可以,我就来玩玩!
发表于 2010-1-21 23:20:34 | 显示全部楼层 来自: 中国广东东莞
顶贴
发表于 2010-1-23 23:51:50 | 显示全部楼层 来自: 中国浙江宁波
本帖最后由 amw109 于 2010-1-24 00:30 编辑
; P- m2 @0 X4 B5 |$ `1 A
( q1 Y3 x, ~* r1 M' I6 v( R( L! ^4.0的ZLEVEL_PROFILE好象做不到图片中的这么好
ZLEVEL_PROFILE.jpg
ZLEVEL_PROFILE2.jpg

评分

参与人数 1三维币 +2 收起 理由
otnt + 2 技术讨论

查看全部评分

发表于 2010-1-24 14:02:19 | 显示全部楼层 来自: 中国广东深圳
33# cuixuanfeng
0 y( Z7 K' f+ T0 R1 [1 ]光好看有什么用,可以上机床吗?同一把刀光侧面和底面的转速和进给能一样吗?
发表于 2010-2-4 11:40:56 | 显示全部楼层 来自: 中国广东清远
我也来一个,最佳等高的,平面单独用偏置平面精加工来做,更快。 J-0001.jpg
发表于 2010-5-23 21:26:44 | 显示全部楼层 来自: 中国广东东莞
先收藏了,呵呵,感谢啊
发表于 2010-5-23 21:55:33 | 显示全部楼层 来自: 中国贵州贵阳
学习下 ,顶顶  辛苦了
发表于 2010-5-23 22:19:53 | 显示全部楼层 来自: 中国贵州贵阳
层与层的选项 混合加工,一个慢,刀具估计磨损快 ,学习了。
发表于 2010-5-29 12:55:04 | 显示全部楼层 来自: 中国浙江杭州
太好了我不会但很受用
发表于 2010-5-31 21:49:30 | 显示全部楼层 来自: 中国广东东莞
厉害`
发表于 2010-8-15 12:07:34 | 显示全部楼层 来自: 中国河北廊坊
都是高手  我是来学习的
发表于 2010-9-4 22:57:53 | 显示全部楼层 来自: 中国江苏苏州
:lol::lol::lol:
发表回复
您需要登录后才可以回帖 登录 | 注册

本版积分规则


Licensed Copyright © 2016-2020 http://www.3dportal.cn/ All Rights Reserved 京 ICP备13008828号

小黑屋|手机版|Archiver|三维网 ( 京ICP备2023026364号-1 )

快速回复 返回顶部 返回列表