QQ登录

只需一步,快速开始

登录 | 注册 | 找回密码

三维网

 找回密码
 注册

QQ登录

只需一步,快速开始

展开

通知     

楼主: 路过不买
收起左侧

[原创] 模具加工

[复制链接]
 楼主| 发表于 2013-5-30 10:02:27 | 显示全部楼层 来自: 中国上海
bird9077 发表于 2013-5-30 00:21 static/image/common/back.gif* h8 l. D+ f" }
是刪文件名的.7z......還是刪文件的副檔名.7z....2 F$ v- _3 Y. ?
如果.mcx的文件副檔名刪掉還能用mc打開........這就強 ...

" h5 U: u3 `, q" b1 a是将文件名由
. l) P: ^# [/ S$ IC-109-A.7z.001.7z
  s! L6 @4 c4 L: ^* K* i0 r' l( |9 w改为" W$ }+ k; l3 X2 R% o5 ]6 g
C-109-A.7z.001
" Q+ \: X  J* }" F3 F- l以此类推。8 x( @7 B- c; h4 n0 Y1 o! d3 [
发表于 2013-5-30 10:51:50 | 显示全部楼层 来自: 中国江苏无锡
mastercam  x6 加上  JBM的 hybridpath功能的话3D可以处理的更好一些,用别的软件的也不会再对mastercam指指点点,路班你怎么看
 楼主| 发表于 2013-5-30 11:26:30 | 显示全部楼层 来自: 中国上海
fuerren 发表于 2013-5-30 10:51 static/image/common/back.gif& n3 \* |' w6 j/ X9 v
mastercam  x6 加上  JBM的 hybridpath功能的话3D可以处理的更好一些,用别的软件的也不会再对mastercam指指 ...

# t- c$ |* `' n! V( K. ~无所谓。博学使人谦逊,无知使人骄傲。越是爱指责的,往往越无知。
发表于 2013-5-30 11:42:02 来自手机 | 显示全部楼层 来自: 中国福建福州
路过不买 发表于 2013-5-30 11:26  无所谓。博学使人谦逊,无知使人骄傲。越是爱指责的,往往越无知。

5 N9 W: e. A; o3 u至理名言
发表于 2013-5-30 11:43:37 来自手机 | 显示全部楼层 来自: 中国福建福州
363485543 发表于 2013-5-30 08:35  我这也还是解压不了 。。 不管怎么删还是没用。。 老大能来个ZIP格式的就简单了。。
/ j5 ^/ J: p- [. d
换个360解压试试看
发表于 2013-5-30 12:48:40 | 显示全部楼层 来自: 中国福建厦门
threestone 发表于 2013-5-30 11:43 static/image/common/back.gif. S; Z) p1 o( `: J5 V6 H. Y* ?9 v
换个360解压试试看
) o) k: W) P" A8 W
  搞定了。。。
发表于 2013-5-30 13:04:47 | 显示全部楼层 来自: 中国浙江杭州
第2步,第4步,第6步的“毛坯模型”代表是什么意思,也是刀路吗?
发表于 2013-5-30 13:25:48 | 显示全部楼层 来自: 中国福建厦门
顶起,希望版大继续讲课
 楼主| 发表于 2013-5-30 13:32:58 | 显示全部楼层 来自: 中国上海
rishew 发表于 2013-5-30 13:04 static/image/common/back.gif( J) d4 o4 U& Q3 H5 c
第2步,第4步,第6步的“毛坯模型”代表是什么意思,也是刀路吗?
# N; @7 K' W0 X7 }
毛坯。可以用于精确计算残留区域。
发表于 2013-5-30 15:07:04 | 显示全部楼层 来自: 中国广东
没做过模具。下载学习一下。顶。
发表于 2013-5-30 16:36:41 | 显示全部楼层 来自: 中国江苏镇江
好东西,我这几天刚研究了2D高速刀路,谢谢了。
发表于 2013-5-30 18:17:51 | 显示全部楼层 来自: 中国江苏苏州
谢谢顶一下
发表于 2013-5-30 19:52:25 | 显示全部楼层 来自: 中国江苏常州
不买版主现在做什么啊
发表于 2013-5-30 20:30:15 | 显示全部楼层 来自: 中国浙江杭州
路过不买 发表于 2013-5-30 13:32 static/image/common/back.gif
4 L# X" k( ^4 I! Y毛坯。可以用于精确计算残留区域。

, R8 W7 ~" u1 Z% R$ Q! e希望仁兄能出一些相关教程咱们也学习见识见识,曲面高速还比较陌生。
 楼主| 发表于 2013-5-30 20:44:31 | 显示全部楼层 来自: 中国浙江嘉兴
wtgkjh 发表于 2013-5-30 19:52 static/image/common/back.gif) U$ r1 S5 u: K8 h4 d
不买版主现在做什么啊
9 o' q% S1 X: q, v
发呆。。。
发表于 2013-5-30 21:48:04 | 显示全部楼层 来自: 中国山东烟台
路过不买 发表于 2013-5-30 20:44 static/image/common/back.gif/ ?5 ?8 ~- O% `+ k7 |5 h/ Q- |! w$ p
发呆。。。

0 R: ?4 z: [3 v) B哈哈,小于10个字符不行那就在多加几个字
发表于 2013-6-1 15:17:33 | 显示全部楼层 来自: 中国福建福州
每天都做模具,版大做的不错噢~ 还是全程高速的~
发表于 2013-6-1 15:26:01 来自手机 | 显示全部楼层 来自: 中国广东深圳
高速的很多参数没有明白
发表于 2013-6-1 17:17:22 | 显示全部楼层 来自: 中国广东东莞
路过不买 发表于 2013-5-26 19:34 static/image/common/back.gif: t, e( S" ^# N' u$ {$ P% O
截图是X7,实际使用X6做的。

- b5 H5 ]. v8 Q1 s$ t# F3 ]) O4 G版大請教一下。在使用材料模式的時產生的模型怎麼把它關掉的啊,謝謝
QQ截图20130601171136.jpg
发表于 2013-6-1 17:41:48 | 显示全部楼层 来自: 中国广东东莞
路过不买 发表于 2013-5-26 19:34 static/image/common/back.gif* B' ~# h7 D$ I; B
截图是X7,实际使用X6做的。
3 b  H' F: u: ^- Y1 f
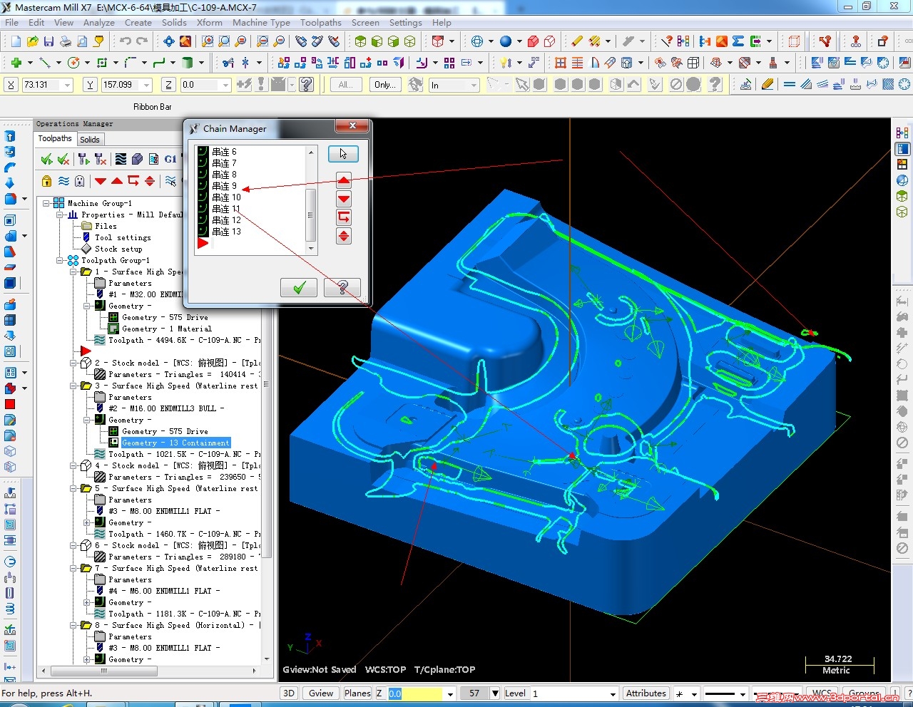
你好請問 在第二部裏面的哪些邊界線是用功能生成的
QQ截图20130601172427.jpg
QQ截图20130601172206.jpg
发表于 2013-6-1 19:03:55 | 显示全部楼层 来自: 中国广东东莞
感谢分享!!
 楼主| 发表于 2013-6-1 22:36:51 | 显示全部楼层 来自: 中国北京
GP88 发表于 2013-6-1 17:17 static/image/common/back.gif' z: a0 m( A& @' L* v- ^9 i7 j$ L- q  W
版大請教一下。在使用材料模式的時產生的模型怎麼把它關掉的啊,謝謝
+ z& E' Z5 Y) \4 T6 K8 m& [
按隐藏刀路按钮就能隐藏毛坯的显示。
发表于 2013-6-2 00:35:26 | 显示全部楼层 来自: 中国广东东莞
路过不买 发表于 2013-6-1 22:36 static/image/common/back.gif
, |0 ~, k9 I- L按隐藏刀路按钮就能隐藏毛坯的显示。

5 }: _% o( {- }. D& [- ~) ?谢谢..................
发表于 2013-6-2 03:37:29 | 显示全部楼层 来自: 中国广东东莞
本帖最后由 GP88 于 2013-6-2 03:39 编辑 * w' b4 }. v3 n0 b* u% H( |
≯℉eel愛℃ 发表于 2013-5-28 15:26 http://www.3dportal.cn/discuz/static/image/common/back.gif
2 i& T+ [6 b& t; M* Z" y  y6 l$ y哈哈发现了原来是轮廓边界呀.版大深藏不露
% I3 s  ^1 |' t5 V

& x1 t1 g, U' y$ m" o“轮廓边界”,这个功能在哪里啊,我怎么没有找到啊,我是初学者刚从9.1版本转过来的很多都不懂
发表于 2013-6-2 12:52:44 | 显示全部楼层 来自: 中国广东东莞
路过不买 发表于 2013-5-30 10:02 static/image/common/back.gif
) x& v- o, d8 W是将文件名由
! C! V# ~1 I6 Z( C; f2 |* tC-109-A.7z.001.7z 5 t: ^3 Q" a' T) {( Y9 V5 g9 ^0 F5 W
改为
( w4 t+ q: \7 Q2 }# `( K0 X
谢谢分享,可惜,如何改.WinRAR都解压不出来.
发表回复
您需要登录后才可以回帖 登录 | 注册

本版积分规则


Licensed Copyright © 2016-2020 http://www.3dportal.cn/ All Rights Reserved 京 ICP备13008828号

小黑屋|手机版|Archiver|三维网 ( 京ICP备2023026364号-1 )

快速回复 返回顶部 返回列表