QQ登录

只需一步,快速开始

登录 | 注册 | 找回密码

三维网

 找回密码
 注册

QQ登录

只需一步,快速开始

展开

通知     

全站
10天前
楼主: 醋的蒸气
收起左侧

超级简单

 关闭 [复制链接]
发表于 2007-6-29 09:46:31 | 显示全部楼层 来自: 日本

回复 #29 珠珠海 的帖子

我是新手,可不可以,告诉我你的图片方式,是怎样法上去的。
发表于 2007-7-2 23:46:38 | 显示全部楼层 来自: 中国广东韶关
-8666-C5AA39003A23}.jpg 想出来拉,原来是这样的。
发表于 2007-7-23 16:15:48 | 显示全部楼层 来自: 中国江苏无锡
不知道对不对?
旋转.JPG
发表于 2007-7-23 17:24:26 | 显示全部楼层 来自: 中国四川成都

试着做了一个

是这样的吧!
未标题-2.jpg
发表于 2007-7-24 12:21:18 | 显示全部楼层 来自: 中国辽宁沈阳
完成!
发表于 2007-7-24 22:22:10 | 显示全部楼层 来自: 中国

是不难

Snap1.jpg
发表于 2007-7-25 16:47:09 | 显示全部楼层 来自: 中国河北沧州
我也发一个,大家看看。学习中。
xuan1z.JPG
发表于 2007-7-29 09:54:08 | 显示全部楼层 来自: 中国江苏无锡
会了就简单。
xz.jpg
发表于 2007-8-7 15:00:35 | 显示全部楼层 来自: 中国江苏苏州
弄一个试试
未命名.JPG
发表于 2007-8-24 15:48:50 | 显示全部楼层 来自: 中国江苏无锡
图偶是做出来了,可是偶发现你们上面没有 显示基准轴和基准面  是不是偶做的比较繁琐,你们做的步骤比较少,请知道的人指教
{C89FFB78-99F6-4E9E-83B8-5D60D65B4E74}.JPG
发表于 2007-8-24 16:03:01 | 显示全部楼层 来自: 中国上海
原帖由 黄梦幻 于 2007-8-24 15:48 发表 http://www.3dportal.cn/discuz/images/common/back.gif
, c6 e5 S4 L$ k  W& z, Z图偶是做出来了,可是偶发现你们上面没有 显示基准轴和基准面  是不是偶做的比较繁琐,你们做的步骤比较少,请知道的人指教
5 c. ^' d/ d1 A7 q5 F# {2 }

& f$ X  k, b& D- i1 P8 D& q- [一个草图,草图基准面可以是前视面等。草图上左右大小两个圆,中间一根中心线。旋转180度。的确不需要其它基准面、基准轴和其它草图啊。
发表于 2007-8-25 11:44:31 | 显示全部楼层 来自: 中国江苏无锡
哦耶
1.jpg
发表于 2007-8-25 20:13:37 | 显示全部楼层 来自: 中国江西萍乡
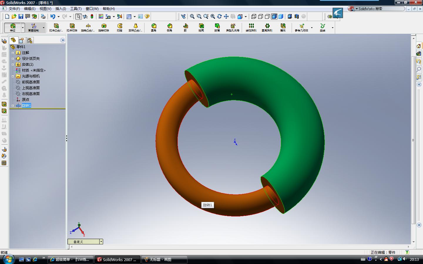
其实这个很简单就是旋转把角度改成180度就可以了
练习A.jpg
发表于 2007-8-26 00:10:26 | 显示全部楼层 来自: 中国湖南株洲
看我的2008
发表于 2007-8-26 00:14:15 | 显示全部楼层 来自: 中国湖南株洲

2008功能太强大了

SW2007创新日介绍的SW2008我用上了。[localimg=400,276]1[/localimg]
发表于 2007-8-26 09:06:16 | 显示全部楼层 来自: 中国广东东莞
其实关键在于画的草图。两个园在对称中心线的两边,之后旋转180.就出来了~
发表于 2007-9-29 13:08:08 | 显示全部楼层 来自: 中国广东佛山
我也学会了!谢谢各位大哥!
发表于 2007-9-29 19:53:09 | 显示全部楼层 来自: 中国湖南岳阳
谢谢楼上的说明,弄出来了:
未标题-1.jpg
发表于 2007-9-29 21:05:30 | 显示全部楼层 来自: 中国浙江温州
哦,原来是在所选轮廓里选上俩个圆圈的线,就ok
发表于 2007-9-29 21:12:32 | 显示全部楼层 来自: 中国浙江温州
各位大侠:方形的线圈该怎么画呀,不是圆形哟.
发表于 2007-9-30 10:55:44 | 显示全部楼层 来自: 中国江苏常州
看着简单,也还是要点心思的,呵呵,顶哈
111.JPG
发表于 2007-9-30 11:29:43 | 显示全部楼层 来自: 中国河南郑州
呵呵,确实简单做一个
未命名.jpg
发表于 2007-9-30 12:27:51 | 显示全部楼层 来自: 中国江苏苏州

jkj

,......mngb
ss.gif
发表于 2007-9-30 14:43:32 | 显示全部楼层 来自: 中国北京
现在再做,已经感觉没什么意思了。, D4 P9 P# X9 k% h

! k: l# B. J( n# }0 E0 G, W楼上的,你做错了。 :lol: :lol:
发表于 2007-10-3 13:06:28 | 显示全部楼层 来自: 中国江苏泰州
谢醋醋兄提醒good good
实体1.jpg
发表回复
您需要登录后才可以回帖 登录 | 注册

本版积分规则


Licensed Copyright © 2016-2020 http://www.3dportal.cn/ All Rights Reserved 京 ICP备13008828号

小黑屋|手机版|Archiver|三维网 ( 京ICP备2023026364号-1 )

快速回复 返回顶部 返回列表