QQ登录

只需一步,快速开始

登录 | 注册 | 找回密码

三维网

 找回密码
 注册

QQ登录

只需一步,快速开始

展开

通知     

楼主: 自流井
收起左侧

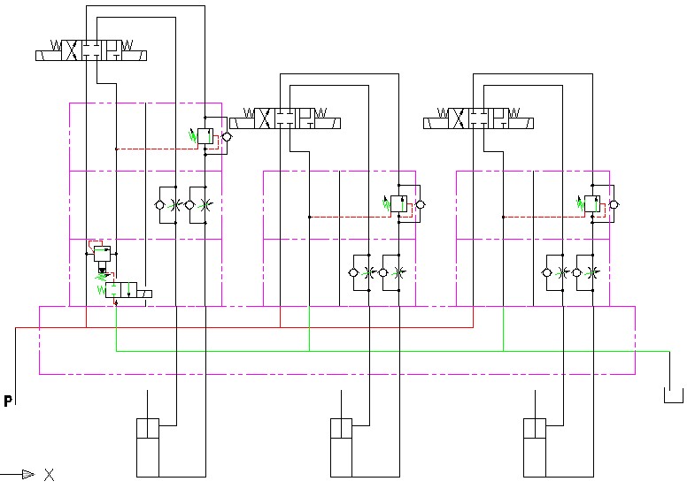
[求助] 50三维币求助三缸顺序动作原理图

[复制链接]
 楼主| 发表于 2008-6-2 17:24:07 | 显示全部楼层 来自: 中国四川自贡
上图是用带差动的,b通电采用差动实现
发表于 2008-6-2 23:26:41 | 显示全部楼层 来自: 中国上海
溢流阀那么放有什么意义?
发表于 2008-6-2 23:45:51 | 显示全部楼层 来自: 中国上海
为什么这么喜欢用溢流阀呢?这么放着溢流阀有什么意义吗?按照你的要求。原理这么改。好像华德有这种机能的换向阀。以前用过。
  ~) X% G& ?$ W- o# x" ]  d' ~别把溢流阀当背压阀
1 N, h( o9 h6 y* U0 t) E5 B+ {. a
3 U! f9 |! _6 J  n$ \[ 本帖最后由 46792974 于 2008-6-2 23:47 编辑 ]
清华天河PCCAD2..._2008.06.02.23.43.27.jpg
 楼主| 发表于 2008-6-3 00:50:16 | 显示全部楼层 来自: 中国广东
原帖由 46792974 于 2008-6-2 23:26 发表 http://www.3dportal.cn/discuz/images/common/back.gif
9 Z# b3 w; ^+ T溢流阀那么放有什么意义?
- ^6 J9 [# S3 K! N) N
进出口 调节啊,我想也没多大意义
 楼主| 发表于 2008-6-3 00:54:26 | 显示全部楼层 来自: 中国广东
原帖由 46792974 于 2008-6-2 23:45 发表 http://www.3dportal.cn/discuz/images/common/back.gif
' l6 M8 ~4 Z0 j# X! i为什么这么喜欢用溢流阀呢?这么放着溢流阀有什么意义吗?按照你的要求。原理这么改。好像华德有这种机能的换向阀。以前用过。% M) j% F7 T" I  W5 d
别把溢流阀当背压阀
) t5 k8 I4 y# q8 L1 I8 z
是的,但你的换向阀改成这种机能的,按1:1.414的缸径和杆径比能实现伸出缩速度一样?1 _5 t  Z! V/ X- l) l6 v1 R5 h4 l
你选的背压阀画法是对的., x: k# O0 x5 [; M& w4 l- W
谢谢你啊
发表于 2008-6-3 16:41:20 | 显示全部楼层 来自: 中国上海
原帖由 自流井 于 2008-6-3 00:54 发表 http://www.3dportal.cn/discuz/images/common/back.gif, }3 [, E0 Q8 t
3 g5 g+ T, @: d/ v
是的,但你的换向阀改成这种机能的,按1:1.414的缸径和杆径比能实现伸出缩速度一样?, a0 f5 I. {3 ]& Y9 j
你选的背压阀画法是对的.  s3 P* B0 w6 O# z- _" s
谢谢你啊
" X2 I9 R) A5 y7 \6 P
应该相差不会太大。保留着双单向节流阀。要是速度满足不了要求可以调一下。液压缸面积比不可能刚好是1:2,所一不能把全部希望放在面积比上。还是用单向节流阀调节吧。
 楼主| 发表于 2008-6-4 10:02:00 | 显示全部楼层 来自: 中国四川自贡
原帖由 46792974 于 2008-6-3 16:41 发表 http://www.3dportal.cn/discuz/images/common/back.gif4 d; q/ J2 M6 T$ j$ M

- k( M% ]* Q- x6 R% `应该相差不会太大。保留着双单向节流阀。要是速度满足不了要求可以调一下。液压缸面积比不可能刚好是1:2,所一不能把全部希望放在面积比上。还是用单向节流阀调节吧。

$ y: _2 x! n# K' A8 \. L- z感谢了...有机会多交流.
发表回复
您需要登录后才可以回帖 登录 | 注册

本版积分规则


Licensed Copyright © 2016-2020 http://www.3dportal.cn/ All Rights Reserved 京 ICP备13008828号

小黑屋|手机版|Archiver|三维网 ( 京ICP备2023026364号-1 )

快速回复 返回顶部 返回列表