QQ登录

只需一步,快速开始

登录 | 注册 | 找回密码

三维网

 找回密码
 注册

QQ登录

只需一步,快速开始

展开

通知     

查看: 2106|回复: 2
收起左侧

[讨论] 安川变频器 掉电数据丢失

[复制链接]
发表于 2013-1-22 11:30:30 | 显示全部楼层 |阅读模式 来自: 中国河北廊坊

马上注册,结识高手,享用更多资源,轻松玩转三维网社区。

您需要 登录 才可以下载或查看,没有帐号?注册

x
安川变频器 掉电数据丢失,用触摸屏与变频器通讯,为何数据总是存不住?# t9 {3 `2 C1 ~- Y( F% }) ]
只要断电,里面数据就丢失?如果用PLC过渡一下就好了?难道变频器不能锁存数据?3 h5 C7 o8 V7 i4 _# Z
变频器型号 安川T1000V
发表于 2013-1-22 18:58:27 | 显示全部楼层 来自: 中国黑龙江哈尔滨

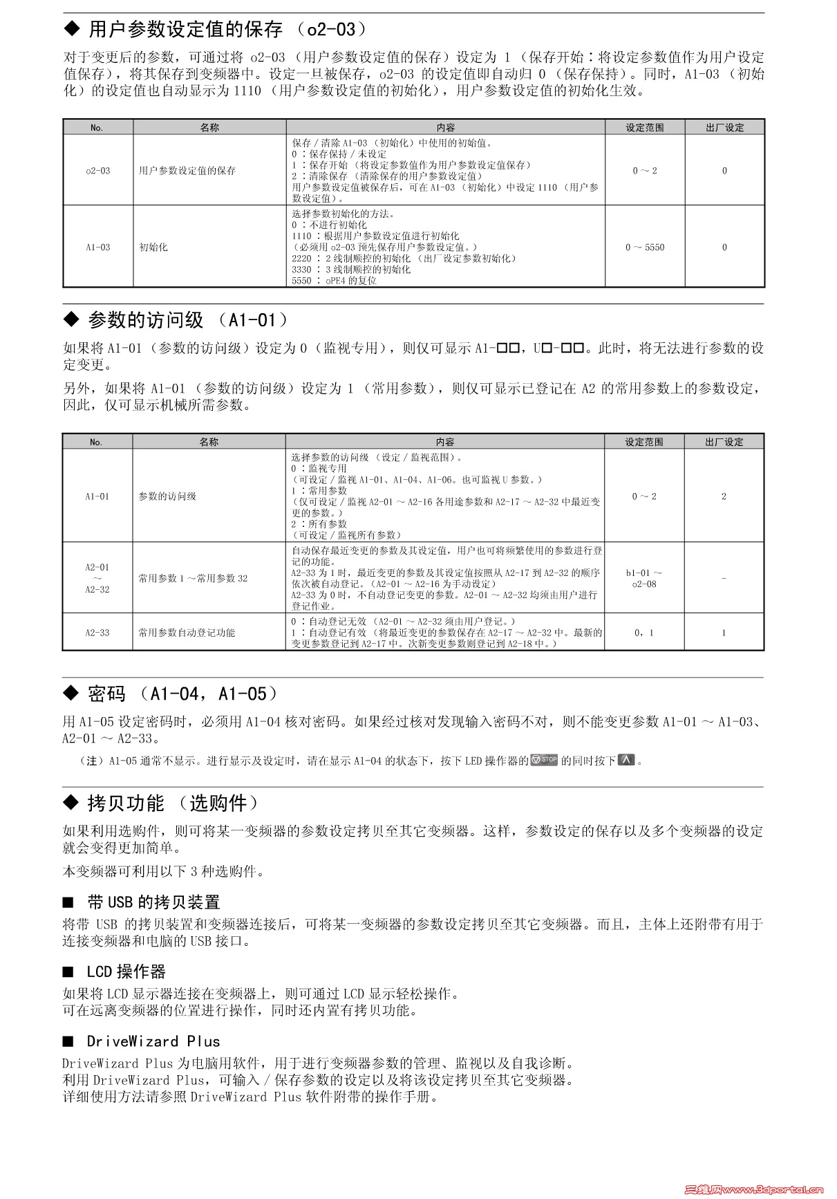
7 Y# }5 U& n  U下面“安川变频器T1000V技术手册”中的部分内容,是否可供参考?
' t! M5 a; F' A* x' E' m- g2 J, ?
0 y2 o+ i% P5 e用户参数设定值的确认和保存方法" G3 X9 T" u8 b& A; Z. v8 d( I
Pic1.jpg
! B) }: ~2 w. g7 g; X! a- ^
& y9 N( Q; ~$ F  R1 C) n0 w无法设定参数/ V7 q8 ^+ u' Q" ?
Pic2.jpg

评分

参与人数 1三维币 +5 收起 理由
zhous_ch + 5 应助

查看全部评分

发表于 2013-2-13 21:20:34 | 显示全部楼层 来自: 中国广东广州
记忆电池是否失效?
发表回复
您需要登录后才可以回帖 登录 | 注册

本版积分规则


Licensed Copyright © 2016-2020 http://www.3dportal.cn/ All Rights Reserved 京 ICP备13008828号

小黑屋|手机版|Archiver|三维网 ( 京ICP备2023026364号-1 )

快速回复 返回顶部 返回列表