QQ登录

只需一步,快速开始

登录 | 注册 | 找回密码

三维网

 找回密码
 注册

QQ登录

只需一步,快速开始

展开

通知     

查看: 2676|回复: 15
收起左侧

[求助] 大伙请看,这个滑轮怎么做不好呢?

[复制链接]
发表于 2013-2-24 09:49:17 | 显示全部楼层 |阅读模式 来自: 中国山东济南

马上注册,结识高手,享用更多资源,轻松玩转三维网社区。

您需要 登录 才可以下载或查看,没有帐号?注册

x
这是截图,只能做成这样,再怎么弄啊?
滑轮建模.jpg
滑轮CAD.jpg
发表于 2013-2-24 10:03:48 | 显示全部楼层 来自: 中国山东青岛
这个图直接用SW导入CAD图,删掉多余线,直接旋转就可以出图了,根本都不用自己画的
发表于 2013-2-24 10:20:54 | 显示全部楼层 来自: 中国台湾
做肋板再環形陣列....
发表于 2013-2-24 10:44:01 | 显示全部楼层 来自: 中国江苏无锡
本帖最后由 smartlz 于 2013-2-24 10:46 编辑 0 q) D1 [, E5 S& T: s
- G0 e. B' p: z- |8 ^
于梅同学,我觉得你的cad图应该打上剖面线才比较正规
; @, e' @+ d) ~4 b" c/ F再做加强筋环形阵列即可。注意加强筋不要高于轮毂端面,& I0 T9 B' Q' Q5 N. f  Z
轮毂两个端面都要做加强筋,不要遗忘; ~( s8 R! m* o. V
* S( _( X5 J+ Y9 d" ~( G
2L同学,加强筋不用自己再画吗?一旋转就能完工?

评分

参与人数 1三维币 +3 收起 理由
阿帕奇 + 3

查看全部评分

发表于 2013-2-24 18:52:26 | 显示全部楼层 来自: 美国
这是截图,只能做成这样,再怎么弄啊
发表于 2013-2-24 20:07:37 | 显示全部楼层 来自: 中国陕西西安
没弄过这种,放样吧
发表于 2013-2-25 09:07:50 | 显示全部楼层 来自: 中国湖南长沙
曲面还算不少破
发表于 2013-2-25 09:17:06 | 显示全部楼层 来自: 中国四川攀枝花
楼主的图就差加强筋了,整列前把加强筋画出来和切除的孔一起整列就行了。
 楼主| 发表于 2013-2-26 08:34:12 | 显示全部楼层 来自: 中国山东济南
wangshuolockey 发表于 2013-2-24 10:03 static/image/common/back.gif
" }  L/ [/ T5 f这个图直接用SW导入CAD图,删掉多余线,直接旋转就可以出图了,根本都不用自己画的
( K: L6 B5 c$ X# f& r+ v
哦?试过了,不可以呢
 楼主| 发表于 2013-2-26 08:38:00 | 显示全部楼层 来自: 中国山东济南
smartlz 发表于 2013-2-24 10:44 static/image/common/back.gif
' e4 X. o2 k" M  v于梅同学,我觉得你的cad图应该打上剖面线才比较正规
. L, F+ U* ^0 f: ]  y) t再做加强筋环形阵列即可。注意加强筋不要高于轮毂端面 ...
; Q0 l) @. f6 F  P# z
筋板,我是拉伸做的,不可以,提示会开成厚度为零的实体,用筋特征,试了好多次,不会做呢
发表于 2013-2-26 08:44:18 | 显示全部楼层 来自: 中国台湾台北市
婉芷汀兰 发表于 2013-2-26 08:38 static/image/common/back.gif" V/ ]% e" C$ @' G
筋板,我是拉伸做的,不可以,提示会开成厚度为零的实体,用筋特征,试了好多次,不会做呢

% o0 `' _4 z9 u( u0 s- l0 ~用拉伸做也是可以,但要注意與輪轂相交處是切線會厚度為零,要再多進輪轂一些才不會厚度為零.
发表于 2013-2-26 08:47:58 | 显示全部楼层 来自: 中国辽宁盘锦
我的办法是,扫描再切除空挡即可
 楼主| 发表于 2013-2-26 08:53:37 | 显示全部楼层 来自: 中国山东济南
这是新的截图,请看看
滑轮CAD1.jpg
 楼主| 发表于 2013-2-26 09:17:58 | 显示全部楼层 来自: 中国山东济南
画的草图不相交,筋无法形成,怎么办?
2.jpg
1.jpg
 楼主| 发表于 2013-2-26 09:28:55 | 显示全部楼层 来自: 中国山东济南
拉伸也不做不了,提示形成厚度为零的几何体
3.jpg
4.jpg
 楼主| 发表于 2013-2-26 09:34:32 | 显示全部楼层 来自: 中国山东济南
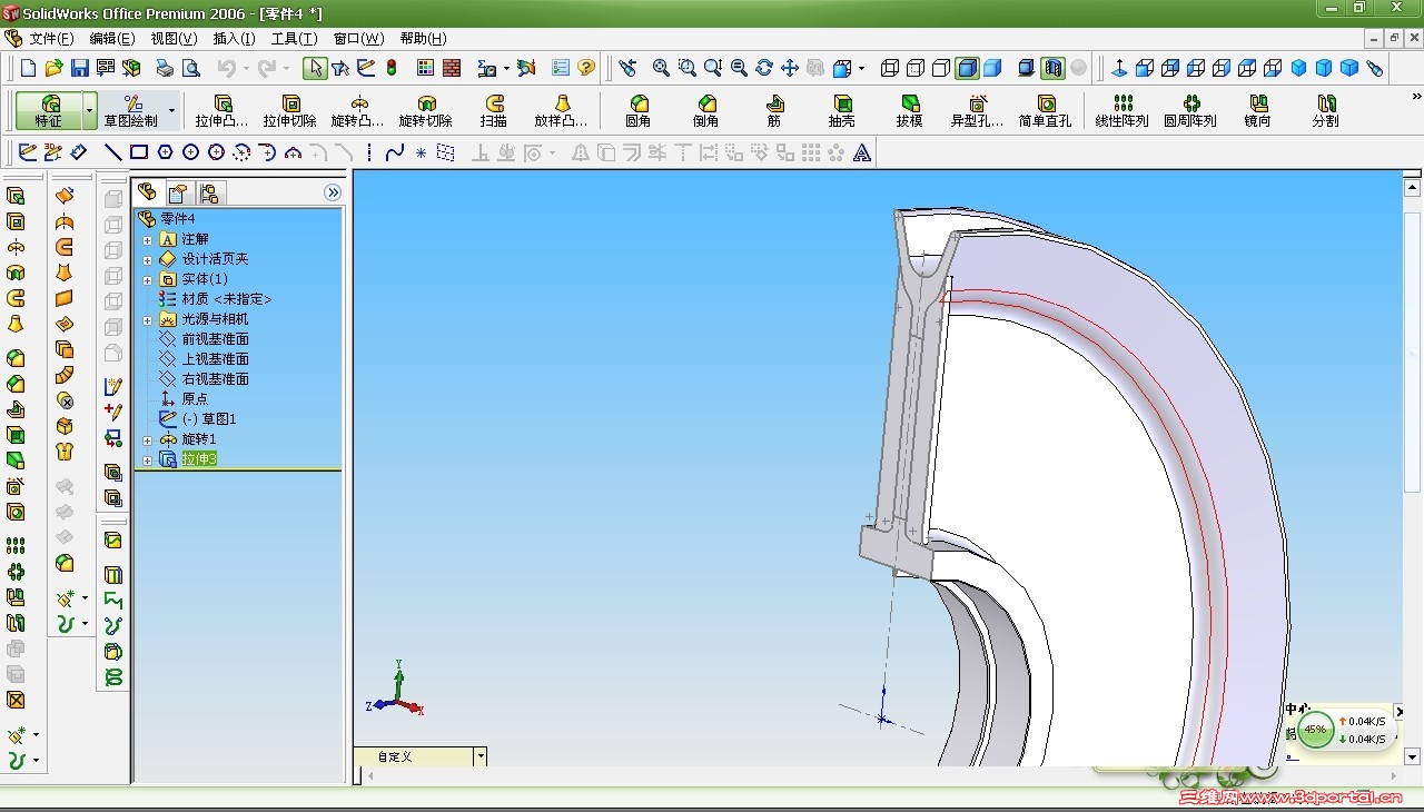
谢各位,已经可以了,
5.jpg
发表回复
您需要登录后才可以回帖 登录 | 注册

本版积分规则


Licensed Copyright © 2016-2020 http://www.3dportal.cn/ All Rights Reserved 京 ICP备13008828号

小黑屋|手机版|Archiver|三维网 ( 京ICP备2023026364号-1 )

快速回复 返回顶部 返回列表