QQ登录

只需一步,快速开始

登录 | 注册 | 找回密码

三维网

 找回密码
 注册

QQ登录

只需一步,快速开始

展开

通知     

查看: 1407|回复: 5
收起左侧

[求助] 一个特征下的几个部分能不能单独控制显示/隐藏状态

[复制链接]
发表于 2013-8-28 14:28:16 | 显示全部楼层 |阅读模式 来自: 中国上海

马上注册,结识高手,享用更多资源,轻松玩转三维网社区。

您需要 登录 才可以下载或查看,没有帐号?注册

x
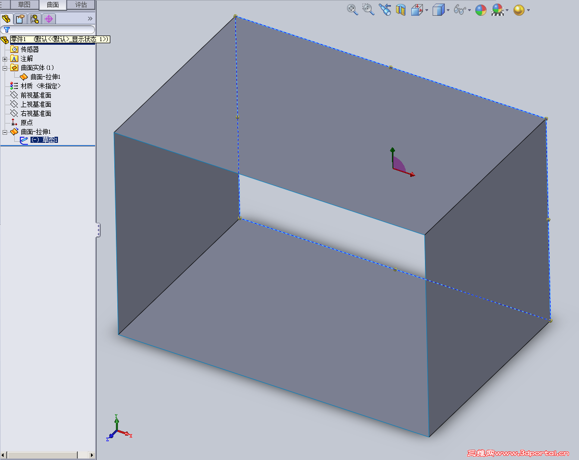
用一个曲面拉伸特征创建的箱形曲面,肉眼看是由四个面组成的。. c4 v1 X) M8 I, L/ d4 ^
但软件中貌似只能当一个特征整体来改变显示/隐藏状态,或者单独显示或隐藏单个曲面实体。
' p$ w( G4 S- E/ ^请问有没有办法单独隐藏其中的一个面,而显示其他三个面?3 I0 t# }+ |% F+ @7 t" K
或者有没有简便办法把这一个曲面实体拆分成四个曲面实体?
* n+ x7 \3 Z0 i: T谢谢!
QQ截图20130828132833.png
发表于 2013-8-28 18:41:45 | 显示全部楼层 来自: 中国上海
点一个面使其透明试试看。
发表于 2013-8-28 19:49:44 | 显示全部楼层 来自: 中国广东东莞
透明是个办法!
 楼主| 发表于 2013-8-31 08:51:07 | 显示全部楼层 来自: 中国北京
谢谢楼上各位,透明确实能在大多数时候满足要求!' r* z" e5 s4 S( w5 H

# Q" s, _1 h0 H3 T+ h但有时我隐藏部分曲面是为了方便选择一些我想要的面,当用框选的时候,这些透明的面还是会被选中,所以这时还是不太方便,最好是能使它完全从屏幕上消失。
5 R. e; I$ M$ r$ ?( q/ ^' e1 w+ y) e# T
此外,我想问一下AutoCAD中鼠标从左向右拖动是“框选”,从右向左是“栏选”。在SW中我试过只有草图状态下有这个区别,在普通状态下是不是不能“栏选”,只能选中完全位于鼠标拖动框内的对象?这个好像有时不方便啊' L1 @( A  j: |: Q4 I
* F, A: Z" z! N. B! j8 s
谢谢大家继续指点!9 M" ^6 t$ o  e* n
 楼主| 发表于 2013-8-31 08:56:13 | 显示全部楼层 来自: 中国北京
比如我要选没有透明的那三个面?不用Ctrl按钮能实现吗
搜狗截图20130831085447.png
 楼主| 发表于 2013-9-3 15:40:19 | 显示全部楼层 来自: 中国上海
自顶一下,如果不用Ctrl,就只能选中鼠标框内的部分吗?有没有办法把与鼠标框相交的部分也选中?
发表回复
您需要登录后才可以回帖 登录 | 注册

本版积分规则


Licensed Copyright © 2016-2020 http://www.3dportal.cn/ All Rights Reserved 京 ICP备13008828号

小黑屋|手机版|Archiver|三维网 ( 京ICP备2023026364号-1 )

快速回复 返回顶部 返回列表