QQ登录

只需一步,快速开始

登录 | 注册 | 找回密码

三维网

 找回密码
 注册

QQ登录

只需一步,快速开始

展开

通知     

查看: 2052|回复: 7
收起左侧

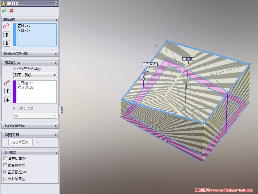
[讨论] 这个放样后为什么两端是封闭的?

[复制链接]
发表于 2016-3-3 11:43:03 | 显示全部楼层 |阅读模式 来自: 中国上海

马上注册,结识高手,享用更多资源,轻松玩转三维网社区。

您需要 登录 才可以下载或查看,没有帐号?注册

x
2016-03-03_11-39-34.jpg ! I& u) s5 X% W6 G
2016-03-03_11-39-47.jpg
4 O0 v# V2 N3 ^$ c7 m) x9 ^3 x  I- V 放样实体.rar (75.36 KB, 下载次数: 15)
 楼主| 发表于 2016-3-3 12:08:58 | 显示全部楼层 来自: 中国上海
寂静天花板 发表于 2016-3-3 12:05
4 g2 U/ i( \/ X' j: w! v) e你翻过来看了吗

; n) t7 j) n$ [, r$ i) V% B' [看了啊,厚度看不见
发表于 2016-3-3 12:46:59 | 显示全部楼层 来自: 中国广东肇庆
放样凸台不支持多轮廓草图吧。
 楼主| 发表于 2016-3-3 13:39:45 | 显示全部楼层 来自: 中国上海
keilei001 发表于 2016-3-3 12:469 a( O6 U2 x9 R( B  l
放样凸台不支持多轮廓草图吧。
0 {1 E" u4 W6 Z# @  |" S6 {. G2 i
难道这样简单的造型也得分两步做?
  q/ V6 ]; s; ^% r4 o6 ]第一步做实体,第二版切除?
发表于 2016-3-3 21:31:24 | 显示全部楼层 来自: 中国广东肇庆
骚丽的蜗壳丝 发表于 2016-3-3 13:39& Q/ r6 ~; b% v
难道这样简单的造型也得分两步做?
/ Y- Y; X4 \2 M# s第一步做实体,第二版切除?

5 l" p3 ], u; X+ y多轮廓就不行,开个缝才行。5 O. U  y% U* \4 Z, D
Snap1.png
& E- O) J, D9 j

评分

参与人数 1三维币 +2 收起 理由
chenjun520601 + 2 积极参与讨论

查看全部评分

 楼主| 发表于 2016-3-4 09:44:24 | 显示全部楼层 来自: 中国上海
keilei001 发表于 2016-3-3 21:31
" w' U7 k0 x/ F3 z& G6 j, ^. }* [% r多轮廓就不行,开个缝才行。

: O4 m' ?' a2 y* w; i. s+ P; u有缝仅仅是特殊情况,并非所有模型都要有这个接缝
发表于 2016-3-4 09:52:48 | 显示全部楼层 来自: 中国广东肇庆
骚丽的蜗壳丝 发表于 2016-3-4 09:449 ?% |' L/ p9 e/ U
有缝仅仅是特殊情况,并非所有模型都要有这个接缝
) q! Q- }4 _, ?& }! P- D4 n0 O  I
换我只能一步一步画了,没其他办法。
发表于 2016-3-4 12:37:15 | 显示全部楼层 来自: 中国四川乐山
过来学习哈
发表回复
您需要登录后才可以回帖 登录 | 注册

本版积分规则


Licensed Copyright © 2016-2020 http://www.3dportal.cn/ All Rights Reserved 京 ICP备13008828号

小黑屋|手机版|Archiver|三维网 ( 京ICP备2023026364号-1 )

快速回复 返回顶部 返回列表