QQ登录

只需一步,快速开始

登录 | 注册 | 找回密码

三维网

 找回密码
 注册

QQ登录

只需一步,快速开始

展开

通知     

查看: 1388|回复: 3
收起左侧

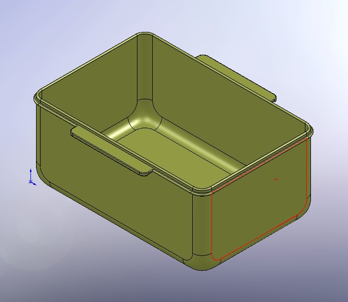
[分享] 刚画的饭盒

[复制链接]
发表于 2009-4-25 17:29:27 | 显示全部楼层 |阅读模式 来自: 中国河南郑州

马上注册,结识高手,享用更多资源,轻松玩转三维网社区。

您需要 登录 才可以下载或查看,没有帐号?注册

x
随便看看吧
}9}W4)`(88VD@OL23J4[3@S.jpg
1PB`T5$JHNDJULC}FTS}F`T.jpg
OX6B~@ZN3}NN_9[6$V{W(AT.jpg
79(2ZE%Y]KVBY[2$TOO$}AJ.jpg
发表于 2009-4-25 21:20:31 | 显示全部楼层 来自: 中国陕西西安

回复

不错,是时下流行的新款饭盒,谢谢分享。
发表于 2009-4-25 21:23:38 | 显示全部楼层 来自: 中国湖北武汉
做得很精致,提手稍显大了?
发表于 2009-4-25 22:38:22 | 显示全部楼层 来自: 中国天津
加上渲染就更好了
发表回复
您需要登录后才可以回帖 登录 | 注册

本版积分规则


Licensed Copyright © 2016-2020 http://www.3dportal.cn/ All Rights Reserved 京 ICP备13008828号

小黑屋|手机版|Archiver|三维网 ( 京ICP备2023026364号-1 )

快速回复 返回顶部 返回列表