QQ登录

只需一步,快速开始

登录 | 注册 | 找回密码

三维网

 找回密码
 注册

QQ登录

只需一步,快速开始

展开

通知     

全站
7天前
查看: 2078|回复: 6
收起左侧

[已解决] 使用切除时提示出错,可提示莫明其妙!

[复制链接]
发表于 2009-6-27 18:52:17 | 显示全部楼层 |阅读模式 来自: 中国江苏苏州

马上注册,结识高手,享用更多资源,轻松玩转三维网社区。

您需要 登录 才可以下载或查看,没有帐号?注册

x
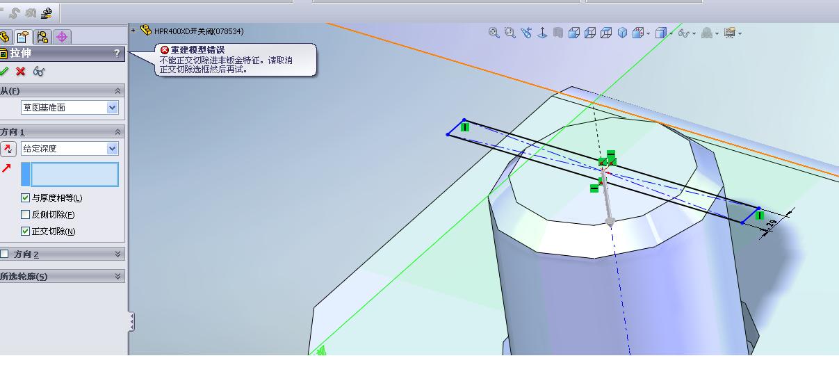
下图是一个零件,其中圆柱是通过正常拉伸出来的,下面的板是使用钣金功能做出来的,现在想在圆柱顶面开一个槽,基准面选择的是圆柱的顶面,可提示出错"不能正交切除进非钣金特征....":2 A+ ?% Z' Z- Y8 k- H1 h5 @; t
4 [6 ?7 s% }" Q' G

出错提示

出错提示

6 I' t' {) \/ Q; o  I% Qsolidwork的功能和ProE、UG差距还是很大的!特别是在特征复制粘贴的更是限制太多,稍复杂一些的就提示不能复制!
8 C4 L5 n/ k! }# {4 t8 m  H. H! F3 z& Y2 `( f. p
[ 本帖最后由 bellwind 于 2009-6-27 18:53 编辑 ]
发表于 2009-6-27 19:29:44 | 显示全部楼层 来自: 中国湖北武汉
把楼主做的源文件发到网上让我们看看你是如何做的、问题出在那里好吗?
 楼主| 发表于 2009-6-27 20:58:42 | 显示全部楼层 来自: 中国江苏苏州
谢谢!解决了!& D- d9 {, e3 |" X' ~8 n
就是三楼说的,把正交选项去除就行了!3 i/ U1 p4 t" q3 n5 A
这个破软件太烂了!# z& x# R; E' l& a) N* d
可破公司非要用这个,便宜!
发表于 2009-6-27 21:09:25 | 显示全部楼层 来自: 中国天津
你这个反正彻底不是钣金件了,也没有勾选正交切除的需要了。
+ A# s* N  u2 }1 w) Q3 X( F" v另外复制粘帖的操作,个人建议不要玩太多的好,有常用的特征、草图啥的可以保存到库里面,调用就可以了
发表于 2009-6-28 09:17:02 | 显示全部楼层 来自: 中国浙江杭州

回复 5# li5jun1 的帖子

晕死,这软件挺好用的呀,我现在也是钣金行业,在钣金中用SOLID挺好的
 楼主| 发表于 2009-6-29 08:54:17 | 显示全部楼层 来自: 中国江苏苏州
只是用起来很不方便,上面的仅是个人观点!
6 z* \# o7 S+ Q: _# \1 s哈哈!9 {% ~3 _; P6 |1 U! t, ~# `
希望不要引起SW Fans的公愤!
发表于 2010-11-3 10:02:42 | 显示全部楼层 来自: 中国浙江湖州
我不是来灌水的··谢谢
发表回复
您需要登录后才可以回帖 登录 | 注册

本版积分规则


Licensed Copyright © 2016-2020 http://www.3dportal.cn/ All Rights Reserved 京 ICP备13008828号

小黑屋|手机版|Archiver|三维网 ( 京ICP备2023026364号-1 )

快速回复 返回顶部 返回列表